
都市快轨交通·第29卷第4期2016年8月
doi ; 10. 3969/j. issn. 1672 -6073. 2016. 04. 007
北京市域快轨新机场线
《热点研讨
长大区间防灾救援方案
姜传治
(北京城建设计发展集团股份有限公司北京100037)
摘要北京新机场线工程线路全长39km,设车站 3座,两个区间长度分别为13.0km、25.3km,为典型市城轨道交通长大区间,其防灾散援问题也成为整个项目的关键技术难点,关乎项目的成败。通过对国内外长大区间运营案例的梳理,对新机场线长大区间防灾教援方案进行介绍,包括设置区间风井、信号分隔、设置应急通道、疏散平台等,以期为相关类似工程设计提供借鉴。关键词市域快轨;北京新机场线;长大区间;防灾敦接
中图分类号U231.96
文献标志码
A
文章编号1672-6073(2016)04-0034-04 长大区间概述
随着城市轨道交通建设范围由中心城逐步向市域发展,长大区间在市域轨道交通1]线路中越来越多,其带来的消防疏散及应急救援问题成为目前轨道交通建设领域的一个难题,但对于什么是长大区间,现行规范中并没有给出明确定义。国铁、城际铁路工程中站间距多则20~30km,少则5~6km,长距离区间比比皆是,但国铁、城际铁路规范对其鲜有特殊的规定及要求。位于人口密集地区的城市轨道交通工程,站间距一般不超过2km,尽管在《地铁设计规范》中提出了针对长大区间的设计要求,但也仅从保证区间排烟的角度进行了规定,即当列车阻塞在区间隧道内时,应保证对阻塞区间进行有效通风[2],其余设计要求与普通区间的规定一致,并未作特殊要求,给工程设计选取造成很大困扰。
收稿日期:2016-06-22修回日期:2016-06-29
作者简介:姜传治,男,高级工程师,从事城市轨道交通总体工作,
13804632@qq.com
基金项目:北京市科委课题(Z111100059411009) 34 URBAN RAPID RAIL TRANSIT
长大区间是大站间距与城市轨道交通自身特点结合的产物。大站间距仅是长大区间的表象,而城市轨道交通所具有的大运量、高频次、公交化运营、事故影响面大等特点才是其出现的根本原因。在目前的工程设计中,一般同一区间内存在两列车同时满足大运量、高频次、高保障的运营需求时,应启动长大区间防灾救援方案。
长大区间问题主要表现为当列车区间发生灾害时,易威胁到其他列车安全;当区间需要紧急疏散时,乘客到达车站或出地面遇到的困难;故障状态下列车不易清理等。长大区间的防灾敦援应抓住两个关键因素:一是灾害规模(区间列车数量),二是故障、灾害状态下的清障时间。
新机场线长大区间
2
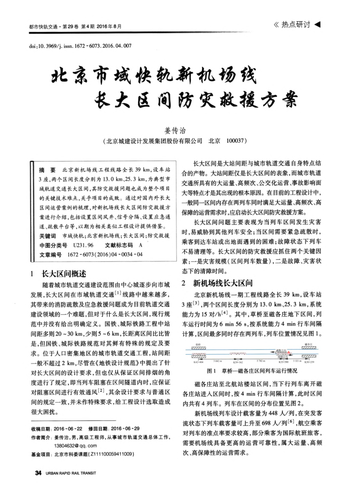
北京新机场线一期工程线路全长39km,设车站 3座[3],两个区间长度分别为13.0km、25.3km,系统能力为15对/h[4]。其中,草桥至磁各庄地下区间,列车运行时间为6min56s,按系统能力4min行车间隔计算,区间最多同时存在两列车,列车位置情况见图1。
X42
图1草桥一磁各庄区间列车运行情况
磁各庄站至北航站楼站区间,当下行列车离开磁各庄站进人区间时,按4min行车间隔计算,此时区间内共有4列车。列车在区间的分布位置见图2。
新机场线列车设计载客量为448人/列,在突发客流状态下列车载客量可上升至698人/列[6],航空乘客对列车的准点率要求较高,部分乘客为国际航班旅客,需要机场线具备更高的运营可靠性,属大运量、高频次、高保障性的运营需求。