
第4期(总第167期) 2013年8月
DOl:10.3969/j.issn.10044655.2013.04.030
中国市政工程
CHINA MUNICIPAL ENGINEERING
No.4 (Serial No.167)
Aug.2013
考虑上方紧邻基坑开挖的存车线区间方案研究
黄爱军
(上海市城市建设设计研究总院,上海200125)
摘要:针对处于地块内的存车线区间与地块自身开发的矛盾,提出了考虑后期明挖基坑要求的暗挖方案、合槽明挖方案。同时,从经济、技术、风险及工期等方面进行方案比较,提出满足需求的综合方案,并对类似案例提出建议。
关键词:浅埋暗挖;小净距;横通道;开挖卸载;合槽明挖
中图分类号:TU473.2
文献标志码:A
文章编号:1004-4655(2013)04-0075-03
随着城市地铁路网建设规模的不断扩大,地铁区间停车折返线、渡线段等浅埋暗挖、变断面隧道施工案例逐渐增多:如北京地铁1号线东段王府井一东单区间隧道、深圳地铁1号线大剧院一科学馆区间、南京地铁1号线南京站一东井亭区间等。由于存车线段区间跨度大、结构类型多,以往类似工程一般都选址在道路下方,尽量避免周边基坑的影响。但随者城市建设的不断发展,区间隧道与地块开发的矛盾越发明显1。区间隧道实施时往往需要充分考愿周边拟建基坑的建设需求,
针对处于地块内的存车线区间与地块自身开发的矛盾,从经济、技术、实施层面进行方案比较提出满足需求的综合方案。
1工程背景 1.1项目概况
北京地铁某区间端部设置存车折返线及渡线,考虑到换乘因素,线位偏于道路一侧,局部约128m 区间侵人地块约9m。
区间存车线段设置施工竖井横通道,横通道高度为15.1m。正线开挖跨度6.38~15.70m,开挖高度6.5~11.5m,拱顶覆土厚度12.6~15.0m,拱顶采用双排导管注浆,初期支护采用喷射混凝土加格栅钢架措施,二次衬砌采用模筑钢筋混凝土,初二衬之间设全包柔性防水层。
区间结构位于第四纪全新世冲洪积层,主要为
粉质黏土、粉土层。隧道围岩级别为V级,收稿日期:2013-01-10
作者简介:黄爱军(1973一),男,高级工程师,博士,主要从事轨道交通及地下工程的设计研究工作
1.2与建筑基坑关系
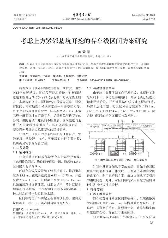
由于施工竖井前期工作开展迟缓,比预计工期延后约半年。取得竖井用地时,开发地块已经进入初步设计阶段,开发地块贴红线拟建5层综合楼,局部3层地下室,初设较可研方案加深了约4m 2层开挖深度约12.4m,3层开挖深度约18m。综合楼与区间的平面相互关系见图1。
2
明挖车站
三矿山法区间三
2ooncoots
中
001
ao
13
存车线区间:
226005
图1存车线区间与开发地下室平、剖面关系图
针对开发商加深地下室的要求,首先考虑到暗挖竖井的前期报规工作完成,正开展道路和绿化的迁改工作,利用原暗挖方案,解决加深地下室引起的相应问题;此外,对区间结构采用明挖方案的可
行性进行经济技术分析 2暗挖方案
2.1施工难点分析
综合楼对标准断面区间影响较小,但底板距离大断面区间净距不足3m,与横通道初衬顶部几乎贴近,是研究的重点。按照原计划,暗挖结构实施后建造综合楼,存在以下主要困难,
1)暗挖结构影响围护结构设置。首开综合楼
75