
致术 Tarhoalsen
故障排查
装载机冷却风扇原理及故障排查方法年郭洪亮
沃尔沃180E型装载机风扇采用电控液压驱动,当其出现风扇不转、转速异常等故障时,判断和维修较为困难。本文介绍冷却风扇工作原理及故障排查方法。
1.工作原理
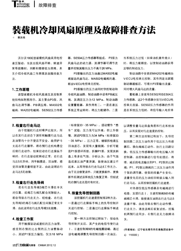
该型装载机冷却风扇液压及控制系统结构如附图所示,其主要由P3泵、风扇马达调节器、PB调压阀、MA502电磁阀、MA202电磁阀、SE502压力传感
2.检查右行走马达
由于挖掘机行走时噪声比较大,所以在其行走状态下测听和触摸行走马达及油管均十分不便且不安全,故用铲斗支起右行走履带,将右侧行走机构悬空后做行走动作。结果拉动右行走操纵手柄时,右行走驱动轮转动正常,右行走马达5无异响。用手触摸进、回油管,感觉回油管流量明显不足,由此说明右行走马达5无故障。
3.检查右行走先导阀
若右行走先导阀3阀芯卡滞在半关闭位置,或阀芯与阀孔配合间隙较大,都会导致右行走无力。经检查,右行走先导阀3的阀芯与阀孔配合间隙正常无卡
滞,由此说明右行走先导阀3无故障。 4.检查工作泵
用手触摸驱动减速机的压力油管,感觉到右侧的比左侧的压力油管脉动小。测试P1泵压力偏低,仅为18MPa
152万方掘与维修CM&M2012.12
器、SE504压力传感器等组成。P3泵为风扇马达的动力源,其调节器可调节流量并控制其输出压力不高于26MPa。
P3泵输出的压力油通过MA502电磁阀驱动风扇马达,MA502电磁阀的通、断由V-ECU电控单元控制。
P3泵输出的压力油同时供给制动和
冷却风扇油路。制动油路中设有PB减压阀,其调定压力为12MPa。制动油路设置蓄能器,其作用有二:一是在液压系统正常运转时,将压力能储存:二是
(标准值3335MPa),提动臂作“整车”试验,压力虽可以升高,但上升很慢。测试P2泵压力为34MPa(标准值33 ~35MPa),压力正常。继续拆检液压回油滤芯,发现有大量铜屑,分析可能是P1泵损坏所致。拆解P1泵,发现其斜盘上有多处气蚀。分析认为,由于气蚀造成液压油严重泄漏,致使油压建立不起来,从而导致右行走马达5工作无力。由于无法修复该件,只能更换新件。更换新件后测试该系统压力恢复正常,但经试
机右侧行走还是时有时无。 5.排查先导控制回路
该挖掘机行走速度控制有2种方法:一是通过行走操纵手柄上的先导控制开关进行控制,二是通过行走操纵手柄进行控制。
第一种方法控制过程如下:按动先导控制开关后,其产生的电信号使行走 I、II速控制阀9的电磁线圈励磁:通过该电磁阀调整先导控制回路一次油压,
当系统压力过低(如柴油机意外熄火)时,将压力能释放,以使制动油路获得足够的制动压力。
制动油路中安装的MA202电磁阀由 V-ECU电控单元控制。其作用是当踩踏制动器踏板后,可增大P3泵输出流量,同时增大风扇马达的流量。
蓄能器上安装有SE502和SE504压力传感器,这2个传感器分别与V-ECU电控单元连接。SE502压力传感器的作用是在系统压力低时,将信号输入电控单
以调整变量马达斜盘角度和行走系统油压,从而实现对行走速度的控制。
第二种方法控制过程如下:先导控制回路二次压力油作用于低压压力传感器后,换向阀阀芯动作,执行主回路切换;低压压力传感器输出的电压输入到控制器,由控制器进行信号处理后,将增、减后的电流输出到P1、P2泵的比例阀:P1、P2泵比例阀的二次压力油作用于泵的调节器,使泵的排量产生变化:流量变化后的压力油经回转接头输入到行走马达,从而控制挖掘机行走速度。
对各部位低压传感器及电磁阀进行检查,发现行走、IⅡI速控制阀9的电磁阀阀芯卡滞,致使液压油到右行走马达5 流量不够,由此导致右侧行走动作慢、行走无力。清洗该阀后装复试机,挖掘机两侧行走同步,右侧行走无力故障消失。
(作者地址:辽宁省东港市丹东港集团设备中心118300)