
                    船舶标准化与质量☆舰船产品可靠性☆
舰船补给系统安全性要求和准则分析方法研究
中国船舶工业综合技术经济研究院吴婷刘柏唐龙利
摘要:介绍舰船补给系统的组成,提出补给系统安全性要求和准则分析的基本步并对分析步骤展开进行详细说明,利用“规船补给系统安全性要求和准则验证款件对舰船补给系统及其子系统进行分析。
关键词:安全性要求安全性准则补给系统
引言
安全性要求和准则分析(SafetyRequirements/ CriteriaAnalysis,SRCA)是一种评价系统安全要求的分析方法。其目的是确保每一条安全性准则都能被安全性要求所覆盖,并对安全性要求对应的危险进行追踪直至危险被关闭。采用的方法主要是矩阵分析表法。
补给系统安全性要求和准则分析方法主要研究SRCA技术在舰船补给系统上的具体应用。从我国舰船补给系统的设计、开发流程来看,安全性准则可参考GB2894-96《安全标志》、 GJB4000-2000《舰船通用规范》等标准或规范提出;安全性要求主要依据以往类似舰船下发的安全性要求提出。
安全性隐惠的出现可能会由于安全性要求未完全覆盖安全性准则造成。因此,需要对舰船补给系统开展安全性要求和准则分析并根据需求进行适用性改进。
1舰船补给系统应用SRCA的基本步骤
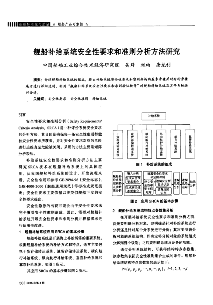
舰船补给系统是开展海上补给所需的重要系统,根据舰船补给系统的补给方式和特点,通常主要包括干货存储转运系统、液货存储转运系统、横向航行补给系统、纵向航行补给系统、垂直补给系统和靠帮补给系统,如图1所示。
其应用SRCA的基本步骤如图2所示。 50|2015年第4期
干货存储转运系统靓船补给系统结构特点参数集分析
液货存储转运系统
补给系统
横向航行补给系统
纵向航行补修给系统
图1补给系统的组成
输人分析感安全理要求集合生成安全性准则集合
遮温安全性要求和危险识别
建立安遗漏安全性
直补给系统
遗漏
遗漏
菲帮补给系统
结果
危险急险
要求识别
全性准
关联遗漏危险
矩阵
识别
份析追踪
图2应用SRCA的基本步骤
2舰船补给系统结构特点参数集分析
份析
在开展补给系统安全性要求和准则分析之前,首先要明确分析对象,即明确是针对补给系统进行分析还是针对某个分系统进行分析;其次要明确分析对象的系统结构,即确定将分析对象的系统组成分解到哪个级别;之后要明确系统及设备的功能。
通过分析系统结构,可获得结构特点参数集,该参数集表征安全性准则集合生成的条件。舰船补给系统结构特点参数集的表示如下:
P={Pp,PP,“",P,",P,3, =1, 2, 3,",