
2015年5月第46要第3期
燃料与化工 Fuel & Chemical Processes
焦炉顶装改捣固后工艺及焦炭质量对比
马力辉(唐山市通宝焦化有限公司,唐山063600)
15
摘要:介绍了4.3m焦炉顶装改造为捣固生产后工艺和焦炭质量的变化,由项装改造为搞固生产后,产量基本保持不变,焦炭的冷热态强度提高,焦炭筛分改善,冶金焦率可以提高2.5%,焦丁产率降低1.5%,焦末产率降低 0.5%。
关键词:捣固炼焦:配煤比:焦炭:对比
中图分类号:TQ520.6
文献标识码:B
文章编号:1001-3709(2015)030015-03
Comparison of the process and coke quality for modifying
top charging coke oven battery to stamp charging
Ma Lihui( Tangshan Tonghao Coking Co.,Lid., Tangshan 063600)
Abstract: This paper introduces the change of process and coke quality after modifying the 4. 3m top charging coke oven battery to stamp charging. After the modification, the coke yield has almost remained same as before, while the coke strength at cold and hot conditions has increased, and the coke screening has been improved,the metallurgical coke rate could be increased by 2. 5% ,coke nut
yield has been reduced by 1. 5% , and coke breeze yield has been reduced by 0. 5% . Key words: Stamp charging coke making; Coke blending ratio; Coke; Comparison
为了适应当前我国炼焦煤资源的变化和高炉生产对焦炭的质量要求,我公司对2座项装焦炉进行了侧装煤改造并已完工投产。
工艺变化
由原项装煤改造为侧装煤后,装煤方式发生改变,引起工艺的一系列变动,主要变化见表1。
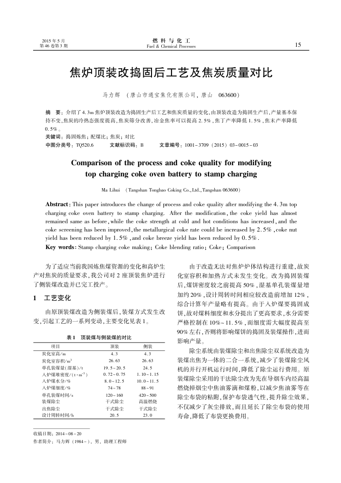
表1顶装煤与侧装煤的对比
项目炭化室高/m 炭化室容积/m
单孔装煤量(湿基)/t 人炉煤堆密度/(t·m")
人炉煤水分/% 人炉煤细度/% 单孔装煤时间/:
装煤除尘出焦除尘
设计周转时间/h 收稿日期:2014-08-20
顶装 4.3 26.63 19.5~20.5 0.72~0.75 8.0~12.5 74~78 120~160 干式除尘干式除尘 20.5
作者简介:马力辉(1984-),男,助理工程师
侧装 4.3 26.63 24.5 1. 10 ~ 1.15 10.0~11.5 16~88 420 ~500 高温燃烧干式除尘 23.0
由于改造无法对焦炉炉体结构进行重建,故炭化室容积和加热方式未发生变化。改为捣固装煤后,煤饼密度较之前提高50%,湿基单孔装煤量增加约20%,设计周转时间相应较改造前增加12%,综合计算年产量略有提高。由于入炉煤要捣固成饼,故对煤料细度和水分提出了更高要求,水分需要严格控制在10%~11.5%,而细度需大幅度提高至 90%左右,否则将影响煤饼的捣固及装煤操作,进而影响产量。
除尘系统由装煤除尘和出焦除尘双系统改造为装煤出焦为一体的二合一系统,减少了装煤除尘风机的并行开机运行时间,降低了除尘运行费用。原装煤除尘采用的于法除尘改为先在导烟车内经高温燃烧掉烟尘中焦油雾滴和煤粉,以减少焦油雾等在除尘布袋的粘附,保护布袋透气性,提升除尘效果不仅减少了灰尘排放,而且延长了除尘布袋的使用寿命,降低了布袋更换费用。