您当前的位置:首页>建筑工程>混凝土泵车泵送变速箱挡位自动控制研究

混凝土泵车泵送变速箱挡位自动控制研究

资料类别:建筑工程

文档格式:PDF电子版

文件大小:441 KB

资料语言:中文

更新时间:2020-07-24 17:09:07



推荐标签: 混凝土 自动控制 混凝土泵 泵车 变速箱 泵送 研究 挡位 车泵送

内容简介

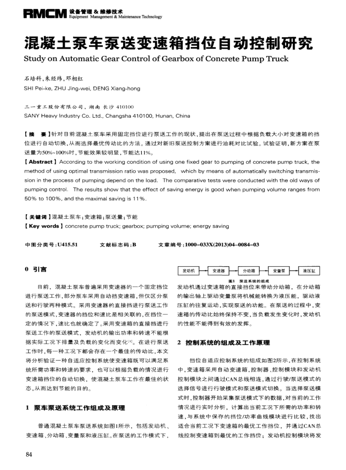
混凝土泵车泵送变速箱挡位自动控制研究 【摘要】针对目前混凝土泵车采用固定挡位进行泵送工作的现状,提出在泵送过程中根据负载大小对变速箱的挡位进行自动切换,从而选择最优传动比的方法。通过对新旧泵送控制方案进行油耗对比试验。试验证明,新方案在泵送量为50%~100%时,节能效果较明显,节能达11%。
上一章:混凝土泵车泵送部分液压系统常见故障分析 下一章:混凝土泵车摆动系统的动态特性研究

相关文章

混凝土泵车泵送高度自动切换机构研究 4WG-6582型液压动力机械变速箱挡位变换电气控制分析 混凝土泵车泵送部分液压系统常见故障分析 混凝土泵车泵送系统多模式液压故障诊断方法 混凝土泵车节能控制方法研究 装载机变速挡位三例故障的排除 混凝土泵车摆动系统的动态特性研究 混凝土泵车臂架参数化设计平台的研究