
第3期(总第236期) 2018年6月
车用发动机 VEHICLE ENGINE
No 3(Serial No 236 )
Jun2018
柴油机振动速度特征参数与供油提前角
异常故障关系研究唐娟”,魏庆檀”,胡云萍”,程勇”
(1聊城大学机械与汽车工程学院,山东聊城252000;2山东大学能源与动力工程学院,山东济南250061)摘要:采用数值模拟和试验研究相结合的方法对振动速度特征参数与供油提前角异常故障的关系进行了研
究。基于已验证的195柴油机有限元模型模拟并提取了不同供油提前角下的振动速度特征参数,模拟结果表明,随供油提前角的增大,描述燃烧始点、峰值压力出现时刻及最大压力升高率出现时刻的振动速度特征参数减小,描述峰值压力及最大压力升高率的振动速度幅值特征参数增大,描述平均指示压力(IMEP)的特征参数变化规律不明显。以1110和295柴油机为试验验证对象,测量并提取了不同工况下的振动速度特征参数,结果表明振动速度特征参数随供油提前角的变化规律和理论分析结果一致
关键词:柴油机:振动;速度:供油提前角:故障诊断 DOI:10 3969/j issn 1001-2222 2018 03 008
中图分类号:TK422
文献标志码:B:
文章编号:1001-2222(2018)03-0048-05
目前,使用传统燃料的动力机械依然是最安全、最实用、最可靠的动力源。柴油机因热效率高、二氧化碳排放低得到了广泛应用,但其炭烟和NO:排放较高。为满定节能减排需求,应对柴油机燃烧过程进行监测,使其尽可能工作在设计工况。缸内压力是燃烧过程的直接反映,但缸内压力传感器价格昂贵,测量时易存在通道效应,在线监测燃烧过程存在难度。因此,基于其他易测信号的燃烧状态监测方法得到了发展,例如,根据转速信号的波动对各缸燃烧均勾性及失火故障进行监测24],通过尾气的测试分析对燃烧状况进行判断5}。另外,鉴于振动信号和燃烧过程的密切关系“,利用振动信号对燃烧过程进行监测的研究得到了广泛关注。振动传感器安装方便,价格便宜,有利于实现不解体及在线监测。早在1984年就有研究者利用振动信号对机械系统性能进行控制和故障诊断;海军工程学院["」 Szymanskil等利用气门开启和关闭时段产生的振动信号对气门间隙异常和漏气故障进行了分析;史玉鹏"]、Ftoutou"等研究了利用振动信号识别喷油故障的方法;Lowe2]、Bahri13]和Kamal14]等研究了利用振动信号检测失火故障的方法;Barelli 等15指出振动加速度的均方根可表征燃烧剧烈程度。可见,基于振动信号分析相关燃烧故障的研究
收稿日期:2017-10-28;修回日期:2018-01-09 基金项目:山东省自然基金项目(ZR2014EEQ027)
成果丰硕,但要实现燃烧过程的在线评价还有一定距离。
本研究基于振动速度特征参数和燃烧特征参数的理论对应关系6],对供油提前角偏离设计值时(变化范围较小)振动速度特征参数的变化进行了分析研究,为柴油机供油提前角异常故障的诊断提供理论基础,为燃烧过程在线监测、保证柴油机工作在
设计工况提供了重要反馈和控制依据 1模拟分析
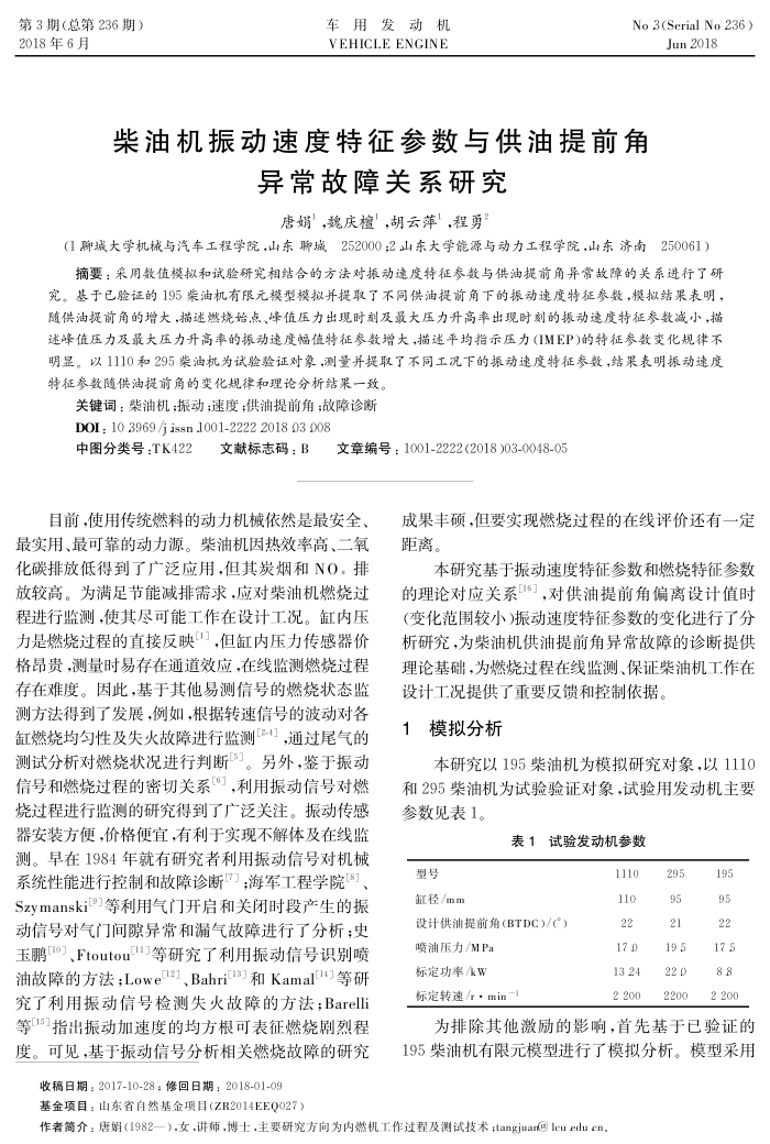
本研究以195柴油机为模拟研究对象,以1110 和295柴油机为试验验证对象,试验用发动机主要参数见表1。
表1试验发动机参数
型号
缸径/mm
设计供油提前角(BTDC)/(°)
喷油压力/MPa 标定功率/kW
标定转速/r·min-1
1110 110 22 17 0 13 24 2 200
295 95 21 195 220 2200
195 95 22 175 88 2 200
为排除其他激励的影响,首先基于已验证的
195柴油机有限元模型进行了模拟分析。模型米用
作者简介:唐娟(1982一),女,讲师,博士,主要研究方向为内燃机工作过程及测试技术;tangjuan@leueduen,