
专题|subject
编辑/徐航
施工企业客户关系与服务管理 O文/李春波任燕
施工企业提供给顾客的产品不仅限于建筑工程这种硬件产品,而且还包括产品全过程的服务提供。后者往往容易被企业在管理工作中忽视或失控,从而易造成顾客对企业产品质量的感知不适、甚至满意度或忠诚度下降。因此,企业在质量管理体系工作中建立良好的顾客关系,对企业服务加以系统管理,对于稳定和赢得顾客好感、提高市场份额有着重大的意义。
一、建筑市场细分与顾客关系建立
首先,应根据企业营销战略(如总承包管理战略、区域市场开发战略、专业化市场战略等)确定顾客群和细分市场。考虑竞争对手的顾客及其他潜在顾客,确定企业的关键顾客、潜在顾客及竞争对手的顾客。对企业的施工产品进行分类和区域市场细分,如按国内区域市场基至国际市场确定工业工程、住宅工程、公共建筑、市政道路、公路工程、装潢工程等不同产品及区域的市场定位。
其次,要了解关键顾客的需求和期望,以及这些需求和期望对于企业承揽工程项目的相对重要性。针对不同的顾客群采取不同的了解
4万剂颜精术》2012·04
方法,使用当前和以往顾客的相关信息,并将这些信息用于产品和服务的策划、营销、流程改进和其他业务的开发。关键顾客可按企业类型及其所属行业或板块来确定,如国有,民营等企业及房地产,市政建设等板块。顾客需求和期望包括质量、安全、进度、价格、技术、环境、品牌、服务等,表达方式应确定不同顾客对这些需求和期望的关注程度,方法见附表。
立快速投诉处理流程,条件成熟时建立实施CRM客户关系处理系统。对于顾客关系的管理和维护,主要是处理好各阶段与顾客沟通和接触、服务提供,及顾客满意信息测评、分析与改进工作。
二、工程产品各阶段顾客关系与服务管理
在工程项目的全过程,顾客关系与服务工作是必须落实的重要活
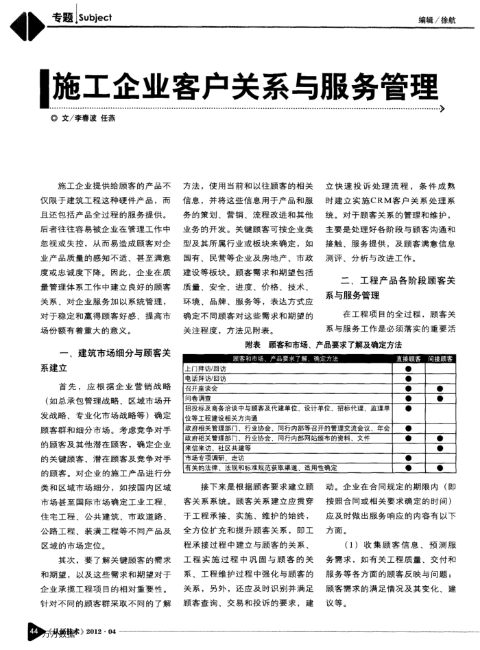
附表顾客和市场、产品要求了解及确定方法
顾客和市场、产品要求了解,确定方法
上门拜访/国访电话拜访/回访召开座谈会问卷调查
招投标及商务洽读中与顾客及代建单位、设计单位、招标代理、监理单位等工程建设相关方沟通
政府相关管理部门、行业协会、同行内部等召开的管理交流会议、年会政府相关警理部门、行业协会、同行内部网站颁布的资料、文件
来信来访、社区共建等市场专项调研、走访
有关的法律、法规和标准规范获取渠道、适用性确定
接下来是根据顾客要求建立顾客关系系统。顾客关系建立应贯穿于工程承接、实施、维护的始终,全方位扩充和提升顾客关系,即工程承接过程中建立与顾客的关系、工程实施过程中巩固与顾客的关系、工程维护过程中强化与顾客的关系,另外,还应及时识别并满足顾客查询、交易和投诉的要求,建
直接顾客间接顾客
··
··
·.
.·
··
.·
动。企业在合同规定的期限内(即按照合同或相关要求确定的时间)应及时做出服务响应的内容有以下方面。
(1)收集顾客信息、预测服务需求,如有关工程质量、交付和服务等各方面的顾客反映与问题,顾客需求的满足情况及其变化、建议等。