您当前的位置:首页>机械工程>一种四柱液压机参数化CAD智能设计系统

一种四柱液压机参数化CAD智能设计系统

资料类别:机械工程

文档格式:PDF电子版

文件大小:263 KB

资料语言:中文

更新时间:2020-09-17 08:55:53



推荐标签: 系统 cad 智能 设计 液压机 系统 四柱 参数 参数 一种

内容简介

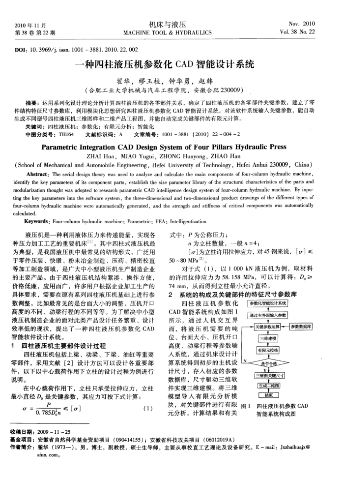
一种四柱液压机参数化CAD智能设计系统 摘要∶运用系列化设计理论分析计算四柱液压机的各零部件关系,确定了四柱液压机的各零部件关键参数,建立了零件结构特征尺寸参数库,利用模块化思想研究四柱液压机参数化CAD智能设计系统。对该软件系统输人关键参数,能自动生成不同型号四柱液压机三维图样和二维产品工程图,并能自动完成关键部件的有限元计算。
上一章:一种滩涂作业车辆气动换挡操纵机构 下一章:一种调节阀用多功能活塞式气动执行器的设计探索

相关文章

基于UG开发典型铝型材挤压模交互式参数化CAD系统 一种用于制造活性炭棒料的专用四柱液压机 基于UG的铝合金管材挤压平面分流模CAD参数化设计及应用 四柱式液压机液压油冷却系统设计 四柱液压升降机液压控制系统设计 液压支架立柱参数化设计与校核 液压泵站油箱的参数化设计研究 液压挖掘机参数化姿态控制系统