
Academic
学术
节能技术在液压系统中的具体应用阿世军刘庆文
节能技术液压系统具体应用
摘要:
节能是当时时代发展的重要主题。现阶段,设计人员对液压系统进行设计时,过分重视系统功能的实现和有效性,而把节能的重要性忽路了,导致液压系统在实际工作过程当中,出现了许多问题。因此,如何有效节能成为当前液压系统设计工作需要重点考虑的问题,本文通过分析当前液压系统消耗能源的情况,从合理选择液压元件、合理设计液压回路以及合理配置油箱容量等方面阐述了液压系统中运用节能技术的有效性措施。
引言
近年来,随着社会生产力的不断提高以及经济水平的不断增长,各类能源的使用量大幅度增加,导致能源的使用日趋紧张。在这种形势下,如何有效节能成为了当今社会垂待解决的间题,但是液压累统设计过程中,设计人员过分重视系统功能的实现和有效性,面把节能的重要性忽略了,导致液压系统在实际工作过程当中,出现了诉多间题,因此,设计液压系统时,应当充分将技能技术应用到其中,以较好地减少系统运作时消耗的能量,从而有效延长系统使用的时间,从根本上提升液压系统的经济效益。
1.当前液压系统的能量消耗
由于在设计过程中,设计人员过度重视液压系统操作的有效性和可事实性,忽略了系统的节能间题,使得当前液压系统工作时损耗大量的能源。其中液压系统能源的消耗主要包括: ①机械运作时,机械的压力和摩擦会大量损失能源转换元件的产生的能量:②机械运作时动力源不能较好地适应负款特性,导致能源匹配的损失:③液压系统的结构复杂,布局累项,运作时客易消耗能量;④设计时没有考患到节能环节,导致机械运作产生不必要的能源消耗。 ③液压机械运作时,工作介质选用的不合理也会消耗大量的能源[1]。
2.液压系统中运用节能技术的有效性 2.1.合理选择波压元件
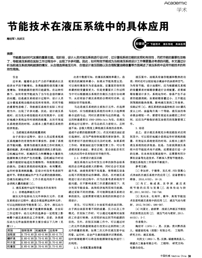
液压元件包括动力元件和执行元件。在液压系统设计过程中,通过合理选择这两种元件,可以达到较好的节能效果[2]。其中,液医动力元件在波压系统中属于能量转换装置,在实网工作过程中,动力元件的选择会一定程度上影响整个液压系统的总工作效率。目前,各类液压动力元件油泵的效率主要分成以下几种(见
图1) 类别
齿轮聚螺杆系叶片泵桂塞泵
客积效率
机板效率
总效率
0.750.85
0. 650. 800. 850. 75
0. 850. 950. 750, 850. 750. 85 0.850.95
0.750.85
0.70~0.80
60. 700. 950. 750. 85
0.850.96
由表中数据可知,柱塞泵机械效率最大,齿轮泵的机械效率最小,如果从节能角度出发,可以将柱寒泵作为首选油泵。定量案的容积效率最然较变量系更大,但是变量系在工作过程当中可以根据渡压系统的负毁压力进行自动调节,从而有助于液压系统的合理利用功率,达到较好的节能效果。
马达是减压系统的主要执行元件,在选择马达时,题当根据液压系统的功率大小选择规格合适的马达,同时注意控制马达的转速,马达的转速通常以1000-2000r/in为佳。在液压系统运行过程中,若马达的压力差较大,且转速不商,会极大程度上降低激压系统的总效率,造成不必要的能源浪费[3]。在反对液压油缸进行选择时,应当严格控制邮箱的密封条件,发现有密切不佳的情况应当及时处理。如果系统工作时,需要泊缸进行快馒交普工作,可以考患使用复合油缸,事实证明,复合油缸在有压力机的应用中具有较好的节晚作用。
2.2.合理设计液压回路
液压系统在运作时发生功率的损伤会给系统的总功率造成极大的影响,同时还会引发油温升高、油额变质等不良现象,使得液压设备出现不同程度的运作障碍。因此,在对液压系统进行设计的过程中,应当注意考虑系统的节能间题。在不影响系统工作质量的情况下,充分利用节能设备,高效经济地利用相关能源,通过采取不同的措施,尽可能降低液压系统功率的损失,这就需要对液压系统的回路进行合理设计。
首先,可以利用2台油泵形成供油回路。由于两台油泵有着不同的流量、压力以及工作模式,在实际工作时,可以通过电磁闽对消泵的工作进行转换,从而较好地达到节约能源的目的。另外,在恒压回路工作中,可以通过对二次元件的斜盘锁角进行改变以达到控制二次元件排量的效果。如果二次元件在液压票中运用看,送行时,还会产生新的能源并回馈系统,这时候储能器可以将这些能源储存起来进行二次利用。
2.3.合理配置注箱容量
液压系中,油箱具有储存能源和散热的功效,同时还可以较好地分高油中的杂质和空气,为有效节能,设计油箱时,应当根据渡压系统的容量要求对邮箱容量进行合理配置,若来邮霜等量设计多大,系统运作时,容易产生不必要的能源消耗,如果邮箱容量过小,又不能达到预期的散热效果,影响液压系的工作效率。实践证明[4],波压系统的滴温控别在550摄氏度以上时,油温每升高一个等级,液压油的寿命就会缩短一半,要想有效延长油箱的工作时间,还应当严格微好液压油使用的现象管理工
3.结语
总之,设计液压系统充分将技能技术应用到其中,可以较好地减少系统运作时消耗的能量,有效延长系绕使用的时间,从根本上提升液压系统的经济效益。但是,当前我国液压系统中的节能技术尚不成熟,还需要进行进一步的完善。在未来的发展避程中,还需要利用计算机设备等先进技术,不断深入贯御节能理念,使液压系统的工作效率不断提升。
参考文献:
[1]李加样,于德荣,吴孔明.FED型离心式净油机在液压系统中的应用[J]、设备管理与维修,2010,6(02):1618
[2]肖汇,杨成禹,吴学深,液压系统节能的应用与发展[J].流体传动与控剂,2011,56 (02);745746.
[3]昊向东,杜雨轩,蔡华,高效节能技术在脂构液压系中的应用[J],液压气动与密封,2012,78(06),586~587
[4]刘国文,俞新青,浅淡几种液压节能技术的原理及应用[J].液压气动与密封,2011, 44(01): 57.
作著简介:
离世军(1976-),男,汉族,贵州黔西县人,福建省机电(控股)有限公司,
工程师,
研究方向:液压系统。
刘庆文(1965-),男,汉族,福建清流县人
福建兵工装备有限公司,工程师,研究方向:电器自动化。
中国机械Machine China 31