
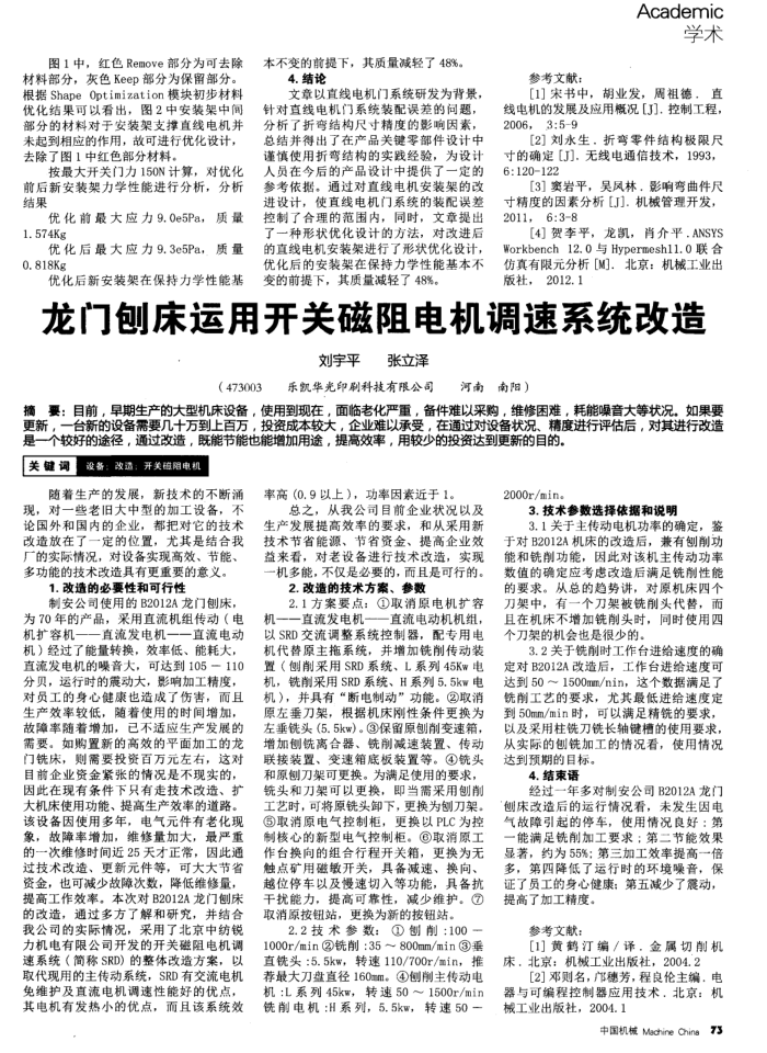
图1中,红色Remove部分为可去除材料部分,灰色Keep部分为保留部分。根据ShapeOptimization模块初步材料优化结果可以看出,图2中安装架中间部分的材料对于安装架支撑直线电机并未起到相应的作用,故可进行优化设计,去除了图1中红色部分材料。
按最大开关门力150N计算,对优化前后新安装架力学性能进行分析,分析结果
优化前最大应力9.Oe5Pa,质量 1.574Kg
优化后最大应力9.3e5Pa,.质量 0.818Kg
优化后新安装架在保持力学性能基
本不变的前提下,其质量减轻了48%。
4.结论
文章以直线电机门系统研发为背景,
针对直线电机门系统装配误差的问题,分析了折弯结构尺寸精度的影响因素,总结并得出了在产品关键零部件设计中谨慎使用折弯结构的实践经验,为设计人员在今后的产品设计中提供了一定的参考依据。通过对直线电机安装架的改进设计,使直线电机门系统的装配误差控制了合理的范围内,同时,文章提出了一种形状优化设计的方法,对改进后的直线电机安装架进行了形状优化设计,优化后的安装架在保持力学性能基本不变的前提下,其质量减轻了48%。
参考文献:
Academic
学术
[1]案书中,胡业发,周祖德,直线电机的发展及应用概况[J].控制工程, 2006,3:59
[2]刘水生,折弯零件结构极限尺寸的确定[J].无线电通信技术,1993, 6:120122
[3]窦岩平,吴风林,影响弯曲件尺寸精度的因素分析[J].机械管理开发, 2011,6:38
[4]贺季平,龙凯,肖介平.ANSYS Workbench12.0与Hypermesh11.0联合仿真有限元分析[M].北京:机械工业出版社,2012.1
龙门刨床运用开关磁阻电机调速系统改造
刘宇平
张立泽
(473003
河南南阳)
乐凯华光印刷科技有限公司
摘要:目前,早期生产的大型机床设备,使用到现在,面临老化严重,备件难以采购,维修困难,耗能噪音大等状况。如果要更新,一台新的设备需要几十万到上百万,投资成本较大,企业难以承受,在通过对设备状况、精度进行评估后,对其进行改造
是一个较好的途径,通过改造,既能节能也能增加用途,提高效率,用较少的投资达到更新的目的。关键调设备:改:开关破阳电机
随着生产的发展,新技术的不断涌现,对一些老旧大中型的加工设备,不论国外和国内的企业,都把对它的技术改造放在了一定的位置,尤其是结合我厂的实际情况,对设备实现高效、节能、多功能的技术改造具有更重要的意义。
1.改造的必要性和可行性
制安公司使用的B2012A龙门刨床,为70年的产品,采用直流机组传动(电机扩容机一一直流发电机一一直流电动机)经过了能量转换,效率低、能耗大,直流发电机的噪音大,可达到105一110 分贝,运行时的震动大,影响加工精度,对员工的身心健康也造成了伤害,而且生产效率较低,随着使用的时间增加,故障率随着增加,已不适应生产发展的需要。如购置新的高效的平面加工的龙门铣床,则需要投资百万元左右,这对目前企业资金紧张的情况是不现实的,因此在现有条件下只有走技术改造、扩大机床使用功能、提高生产效率的道路。该设备因使用多年,电气元件有老化现象,故障率增加,维修量加大,最严重的一次维修时间近25天才正常,因此通过技术改造、更新元件等,可大大节省资金,也可减少故障次数,降低维修量,提高工作效率。本次对B2012A龙门刨床的改造,通过多方了解和研究,并结合我公司的实际情况,采用了北京中纺锐力机电有限公司开发的开关磁阻电机调速系统(简称SRD)的整体改造方案,以取代现用的主传动系统,SRD有交流电机免维护及直流电机调速性能好的优点,其电机有发热小的优点,而且该系统效
率高(0.9以上),功率因素近于1。
总之,从我公司目前企业状况以及生产发展提高效率的要求,和从采用新技术节省能源、节省资金、提高企业效益来者,对老设备进行技术改造,实现一机多能,不仅是必要的,而且是可行的。 2.改造的技术方案、参数
2.1方案要点:①取消原电机扩容
机一直流发电机一直流电动机机组,以SRD交流调整系统控制器,配专用电机代替原主拖系统,并增加铣削传动装置(例削采用SRD系统、L系列45Kw电机,铣前采用SRD系统、H系列5.5kw电机),并具有“断电制动”功能。②取消原左垂刀架,根据机床刚性条件更换为左垂铣头(5.5kw)。③保留原刨削变速箱,增加创铣离合器、铣刷减速装置、传动联接装置、变速箱底板装置等。④头和原创力架可更换。为满足使用的要求,铣头和刀架可以更换,即当需采用刨削工艺时,可将原铣头卸下,更换为刨刀架。 ③取消原电气控制柜,更换以PLC为控制核心的新型电气控制柜。③取消原工作台换向的组合行程开关箱,更换为无触点矿用磁数开关,具备减速、换向、越位停车以及慢速切入等功能,具备抗干扰能力,提高可靠性,减少维护。② 取消原按钮站,更换为新的按钮站。
2.2技术参数:①创削:100 1000r/min②铣削:35~800mm/min垂直铣头:5.5kw,转速110/700r/min,推荐最大刀盘直径160m。④包削主传动电机:L系列45kw,转速50~1500r/min 铣削电机:H系列,5.5kw,转速50一
2000r/min
3.技术参数选择依据和说明
3.1关于主传动电机功率的确定,鉴于对B2012A机床的改造后,兼有刨削功能和铣功能,因此对该机主传动功率数值的确定应考虑改造后满足铣刷性能的要求。从总的趋势讲,对原机床四个刀架中,有一个力架被铣削头代替,而且在机床不增加铣削头时,同时使用四个刀架的机会也是很少的。
3.2关于铣削时工作台进给速度的确定对B2012A改造后,工作台进给速度可达到50~1500mm/nin,这个数据满足了铣前工艺的要求,尤其最低进给速度定到50mm/min时,可以满足精铣的要求,以及采用柱铣刀铣长轴键槽的使用要求,从实际的刨铣加工的情况看,使用情况达到预期的目标。
4.结束语
经过一年多对制安公司B2012A龙门刨床改造后的运行情况看,未发生因电气故障引起的停车,使用情况良好:第一能满足铣削加工要求;第二节能效果显著,约为55%;第三加工效率提高一倍多,第四降低了运行时的环境噪音,保证了员工的身心健康;第五减少了震动,提高了加工精度。
参考文献:
[1]黄鹤汀编/译,金属切削机床,北京:机械工业出版社,2004.2
[2]邓则名,邝穗芳,程良伦主编,电器与可编程控制器应用技术,北京:机械工业出版社,2004.1
中国机械 Machine China73