国家标准
行业标准
地方标准
团体标准
多蛋网
首页
书籍手册
电力电气
电子信息
建筑工程
机械工程
化学工业
化学专业
石油石化
食品烹饪
金属工艺
工业自动化
室内设计
道路桥梁
钢铁冶金
矿山煤矿
材料工程
水利工程
环境工程
能源
汽车
交通运输
铁路地铁
医学医药
纺织服饰
轻工业
家电数码
工商管理
职场人生
心理学
自然科学
力学书籍
物理学
数学
气象灾害
安全工程
测绘工程
生活百科
文学艺术
教育培训
标准规范
国家标准
行业标准
地方标准
团体标准
软件下载
资料合集
您当前的位置:
首页>
论文资料>
夜晚天空光谱辐射测量研究及光谱去噪分析
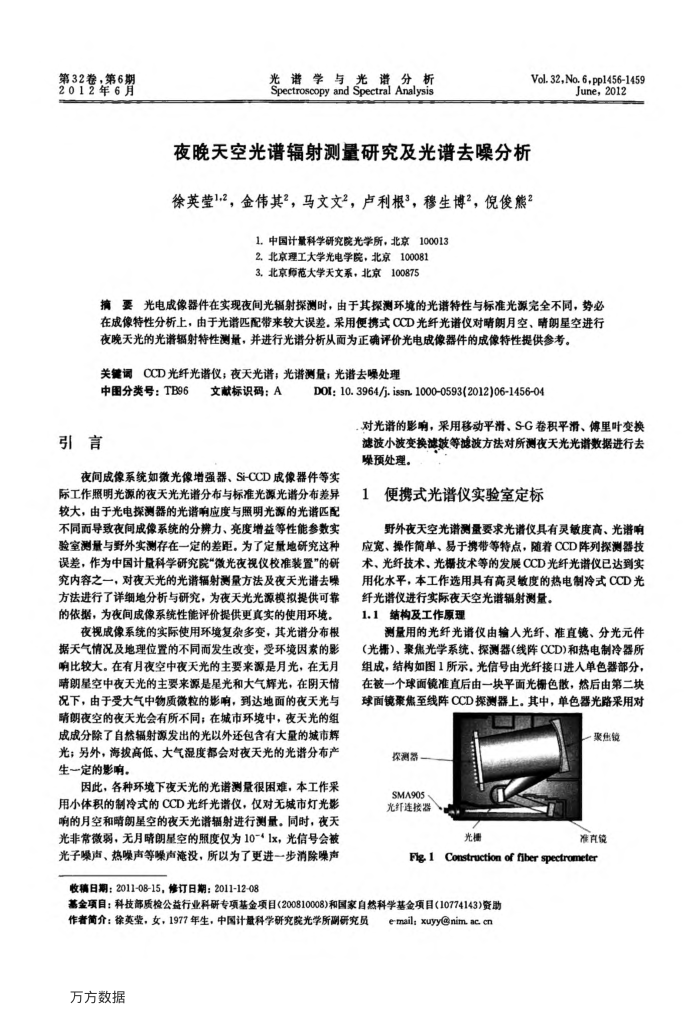
夜晚天空光谱辐射测量研究及光谱去噪分析
资料类别:论文资料
文档格式:PDF电子版
文件大小:370.32 KB
资料语言:中文
更新时间:2025-01-07 13:54:44
推荐标签:
立即下载
内容简介
上一章:
静态调制的光谱偏振成像系统
下一章:
基于GA和SCMWPLS算法的NIR光谱信息变量提取研究
相关文章
基于提升小波变换的矿物油荧光光谱去噪研究
基于小波包变换和数学形态学结合的光谱去噪方法研究
一种改进的奇异值降噪阶次选取方法用于紫外光谱信号去噪的研究
气溶胶对天空偏振辐射影响的测量
环境卫星HJlA超光谱成像仪在轨辐射定标及光谱响应函数敏感性分析
川西北米亚罗地区雪积∕雪融光谱测量及光谱分析
GB/T 28208-2011 脉冲光辐射源光谱辐射测量方法
多光谱辐射测温技术测量火工烟火药剂燃烧温度
热门推荐
20万本电子书合集-小说漫画文学教育科技历史
Kindle书库5万多册TXT合集
火力发电9GB资料合集
电力行业23GB资料合集
6千套 生产管理资料
5万套企业管理资料
书籍分类
电力电气
电子信息
建筑工程
机械工程
化学工业
化学专业
石油石化
食品烹饪
金属工艺
工业自动化
室内设计
道路桥梁
钢铁冶金
矿山煤矿
材料工程
水利工程
环境工程
能源
汽车
交通运输
铁路地铁
医学医药
纺织服饰
轻工业
家电数码
工商管理
职场人生
心理学
自然科学
力学书籍
物理学
数学
气象灾害
安全工程
测绘工程
生活百科
文学艺术
教育培训
下载排行
数字电子技术基础 第6版 [阎石 主编]
钢结构连接节点设计手册 第四版
化工安全概论(第三版)[李振花 编]
电力工程电气设计手册 (一) 电气一次部分
数字电路与系统 [李文渊 主编]
机械控制工程基础 第2版 [玄兆燕]
火电厂电气安装过程中二次接线安装技术探析
火力发电厂钢制平台扶梯设计手册 东北电力设计院
大学教材全解电路邱关源· 第五版
水力学 第二版 [赵振兴等编著] 2010年版