
2017NO.2
试验与应用
粉煤灰综合利用
FLYASHCOMPREHENSIVEUTILIZATION
机制砂在云南某公路T梁工程中的应用 Application of Machinemade Sand in T Beam Project of a Highway in Yunnan
张悦然1,梁远博1,武宝军2,叶东红2,杨鹏飞2,吴兴河3
(1.中交上海三航科学研究院有限公司,上海市200032; 2.中交三航局第二工程有限公司,上海市200122;
3.中交三航局有限公司交建工程分公司,上海市200940)
摘要:结合云南某公路T梁工程,分析当地机制砂特点,调研当地机制砂生产工艺,研究得出:当地机制砂石粉含量与细度模数存在负相关性,可以通过筛孔直径的调整对机制砂石粉含量和颗粒级配进行控制:利用当地机制砂配制出的T梁C50混凝土能满足施工和设计要求,能保证生产出的T梁质量。
关键词:机制砂;石粉含量;颗粒级配;混凝土T梁
中图分类号:TU375.1
文献标识码:A
文章编号:1005-8249(2017)02-0046-03
随着我国西部开发和一带一路等战略的实施,西部地区基础设施和高速公路建设进人了高速发展期。在西部山区高速公路建设中桥梁比例高,桥梁建设是整个项目建设过程中重要的环节,且桥梁中 T梁的预制质量直接关系到桥梁和公路的整体质量。针对云南地区天然砂资源量少且成本高的现状,研究使用机制砂配制T梁用C50~C60高性能混凝土具
有较大的社会和经济效益(1] 1当地机制砂的特点
机制砂中的石粉含量对机制砂性能影响较大。在JT/T819-2011《公路工程水泥混凝土用机制砂》规范中规定,对C30~C60混凝土要求使用的II型砂中石粉含量小于7%,但很多学者研究认为该石粉含量的规定过于严格。李北星【2]提出了在采用机制砂配制C60高性能混凝土时,机制砂中石粉的含量可以放宽到10.5%;王雨利[3]提出了中低强和高强混凝土用机制砂中石粉的适宜含量指标分别为 10%~15%和7%~10%。
第一作者:张悦然,男,(1987年~),工程师,主要研究方向是高性能混凝土及砂浆。Email:704739697qq.com。
收稿日期:2016-11-30· 46·
万方数据
1.1
当地机制砂石粉含量与细度模数的关系
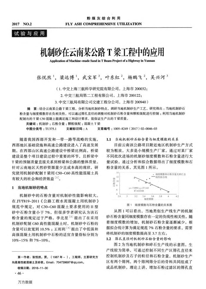
目前云南该公路项目附近地区机制砂生产方式较为粗放,大多是小规模生产厂家。通过对某厂家不同批次进场的机制砂细度模数和石粉含量进行大量试验,通过分析和拟合数据得出了细度模数和石粉含量的关系,其见图1所示。
14 6
y=7.9991 x +37.143
R*=0.8348
3.2
.细度模数和石粉含量关系汇总一娱性数合数
3.43.6 组度模数
3.8
图1细度模数与石粉含量的关系图
从图1可以看出,当地类似生产线生产的机制
砂石粉含量同细度模数存在一定的负线性相关性。随着细度模数的增加,机制砂石粉含量逐渐减少。根据拟合线计算为满足规范7%石粉含量的要求,需要
将机制砂的细度模数提高至3.7左右。 1.2筛孔直径对机制砂石粉含量的影响
图2为当地机制砂和碎石生产线的示意图。生产线较为简单,可通过控制不同生产区筛孔直径来控制机制砂及石子的粒径和石粉含量,机制砂生产区有两个筛网,两个筛网筛分后的骨料共同组成了成品机制砂。理论上讲,增加石粉过滤区的筛孔直