
第32卷第11期 2015年11月
吉林化工学院学报
JOURNAL OF JILIN INSTITTUTE OF CHEMICAL TECHNOLOGY
文章编号:1007-2853(2015)11-0012-04
Vol. 32 No. 11 Nov.2015
D-T-A型染料敏化太阳能电池有机敏化剂
分子设计研究进展
谢小银,栗国颜
(吉林化工学院石油化工学院,吉林吉林132022)
摘要:DSSC是近年来被广泛研究的一种光伏装置,它以其制作工艺简单、不需昂贵的设备和高洁净度的生产环境等优势,另外,这种太阳能电池还可以用塑料薄膜等柔性材料作为基板使之可弯曲、轻量化采用印刷技术来生产可进一步降低生产成本等被认为是最有可能替代硅基太阳能电池的未来之星.本文主要简单介绍了染料敏化太阳能电池基本原理、总结了D-T-A型敏化剂分子设计基本思路和近几年
来这一类课题的研究进展,希望可以为新进人该领域的研究人员提供一些研究思路,关键词:DSSC;D-T-A;敏化剂:分子设计
中图分类号:TM914
文献标志码:A
近几年来,随着世界工业发展生活便利需要,
石化燃料尤其是煤炭的大量使用,造成了污染物和二氧化碳的排放急剧增长从而使得环保压力越来越大.基于以上因素,整个社会对于清洁能源更加青.而自2011年东日本大地震造成福岛核电站核燃料泄漏以来,人们对清洁燃料的安全评估更加谨慎.太阳能电池以其安全高效率、稳定等特点越来越成为新能源产业的焦点.作为太阳能电池家族中的重要一员,染料敏化太阳能电池1-2](DyeSensitizedSolarCells,DSSC)是以低成本的二氧化钛微粒和敏化剂为主要原料,模拟类似于植物利用太阳能进行光合作用的原理,将太阳辐射的光能直接转化为电能.与传统硅基太阳能电池相比,它的最大优势在于其制作、封装工艺简单、不需昂贵的设备和高洁净度的生产环境,使用的二氧化钛微粒、染料敏化剂、电解质等材料制作成本比硅太阳能电池低80%-90%.同时该电池对工作环境也没有那么苛刻,即使在比较弱的光照下也能工作.另外,这一新型太阳电池有着比硅电池前景更加被看好:如可用塑料薄膜等柔性材料作为基板使之可弯曲、轻量化,采用印刷技术来生产可进一步降低生产成本.还可设计成各种形状的太阳能电池使之应用多样化[3].
短短十几年以来,染料敏化太阳电池研究在染收稿日期:2015-08-20
DOl:10.16039/j.cnki. cn22 1249.2015.11.004
料、电极、电解质等各方面研究和应用都取得了很大进展481.同时在转换效率方面也有很大的提升而且以上突破只是局限于实验室,想要真正使之商业化,还需要全世界各国科研工作者的共同努力
敏化染料太阳能电池基本原理
1
1.1基本结构
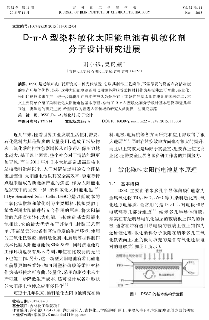
DSSC主要由纳米多孔半导体薄膜(通常为金属氧化物TiO,、SnO,、ZnO等)、染料敏化剂、氧化还原电解质(最常用的是I3-/1-)、对电极和导电玻璃等几部分组成9.纳米多孔半导体薄膜聚集在有透明导电氧化物层的玻璃板上作为的负极.通常在带有透明导电膜的玻璃上镀上铂作为还原催化剂.敏化染料分子吸附在纳米多孔二氧化钛表面上.正负极间填充的是含有氧化还原电对的电解质(如图1所示)
FRO
44444449040444004
就北迁递电对
图1DSSC的基本结构示意图
Dye
基金项目:吉林化工学院项目
作者简介:谢小银(1984-),男,湖北黄冈人,吉林化工学院讲师,硕士,主要从事有机太阳能电池等方面的研究*通信作者:案国额,E-mail:des111@qq-com