
·122
2015年黑龙江省技术交易情况分析
武利
(黑龙江省科技成果转化中心,黑龙江哈尔滨150000)
摘要:结会宗际情况.读该2015年黑龙江省技术交易情况关键词:2015年;黑龙江省技术交易情况;成果
科技论坛
2015年,我省技术市场工作紧紫密围绕国家和我省"十二五"发合同成交额的99.40%。技术培训合同成交34项,占第二位,成交额展规划,着力构建以企业为主体,市场为导向的科技成果转化机制,
3190.95万元:技术中介合同成交2项,位居第三,成交额为214.74
不断营造有利于技术成果转移转化的良好政策法规环境,有力的促
万元,
进了技术交易活力的释放,全省技术合同成交金额达到127.26亿
2技术交易情况分析
元,同比增长4.99%。现对技术合同相关指标分析如下:
1合同类别构成
技术开发、技术转让、技术咨询、技术服务四类技术合同中,技术开发、技术服务合同成交金额分别排-、二位,为65.94亿元和
2.1技术服务合同成交金额增长迅猛
技术服务已成为我省技术交易的主要形式。2015年技术服务合同成交额为56.25亿元,基本与上年持平。数据表明,尽管面临经济下行的压力,但随着“大众创业、万众创新"的深人开展、产业结构的
56.25亿元,比上年增长23.14%和0.01%,占全省技术合同成交额的
不断调整和优化升级,使个性化、多元化科技服务需求的增加成为
比重分别为51.82%和44.20%。技术转让合同比上年有所减少,成交
必然,科技服务在实施我省自主创新战略中的地位和作用逐步确
额4.10亿元,减少62.66%,占全省3.22%;技术咨询合同与上年相
立。
比增长比率较大,成交额0.97亿元,增长125.58%,占全省0.76%。
从总体上看.四类技术合同中,技术开发、技术咨询增长幅度较大,技术服务基本持平,技术转让合同减少幅度很大(见表1)。
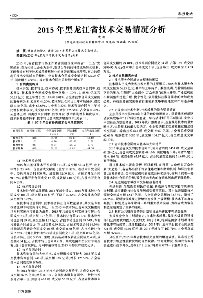
表12015年全省各类技术合同成交情况
合同类别合同数(项)
技术开发技术转让技术誉询技术服务
G18 101 241 699
1.1技术开发合间
合同成交金额(亿元) 16's9. 4. 10 0.97 56. 25
同比增长
占当年成交总额
(%)
(%)
23. 14-62. 66 125.58 0.02
51.82 3.22 0.76 44. 20
2015年共签订技术开发合同813项,成交额65.94亿元,比上年增长23.14%,占全省成交额的比重为51.82%。在技术开发合同中,委托开发合同800项,成交额62.09亿元,占技术开发合同 94.16%;合作开发合同成交17项,成效额4.04亿元,占技术开发合同6.13%。
1.2技术转让合同
技术转让合同成效额比2014年减少很大。2015年技术转让合
2.2企业参与技术创新、技术转移的能力明显提高
企业是技术交易的双向主体的地位稳固确立。随着我省创新驱
动发展战略和"千户科技型企业三年行动计划"的不断推进,企业技术创新活力空前高涨。2015年统计数据显示,企业既是技术的最大输出方.也是技术的最大吸纳方。企业吸纳技术交易额超过输出技术交易额,输出技术641项,成交额79.67亿元,占全省总成交额 62.61%;吸纳技术1086项,成交额104.57亿元,占全省总成交额 82.17%。
2.3省内技术合同流向基本与去年持平
2015年全省成交的技术合同中,流向省内的1451项,成交金额 61.29亿元,占合同成交总额的48.16%,同比略有下降;向省外输出技术403项,成交金额65.97亿元,占合同成交总额的51.84%,同比有所增加,
通过技术输出流向分析,可以看到,在当前“大众创业万众创新“大趋势下,各省都出台了许多优惠政策和激励机制,如科技创新券、后补助资金、合同登记机构的完成目标奖励等,分割了我省一部分技术转让合同的份额,致使流向省内的合同比例出现下降趋势。
2.4先进制造领域技术交易额显著提升
先进制造、生物医药和医疗机械、新能源与高效节能与资源综
合利用、城市建设与社会发展居成交额前五位。其中先进制造技术
同成交101项,成交额4.10亿元,下降了62.66%,占全省技术合同
领域全年成交额42.47亿元,占全省成交总额的33.37%,增长了 66.75%。说明该领域经过持续快速发展,产业规模、技术水平均有大
成交额的3.22%。
在技术转让合同中,技术秘密转让合同数量最多,其次是专利权转让和专利实施许可转让,但2015年技术转让合同成交额度则以专利实施许可转让为最多。2015年共成交专利实施许可转让合同成交23项,成交额1.77亿元.占技术转让合同43.17%:技术秘密转让合同39项.成交金额1.17亿元,占技术转让合同28.54%:专利权转让合同成交24项,及交额0.59亿元,占技术转让合同14.39%;植物新品种转让合同成交10项,成交额0.30亿元,占技术转让合同7.32%:计算机软件著作权转让合同成交1项,成交额0.24亿元,占技术转让合同5.85%。生物、医药新品种权转让合同成交4项,成交额0.04亿元,占技术转让合同0.81%,集成电路布图设计专利所有、设计著作权转让、专利申请权转让2015年都没有成交记录。
1.3技术咨询合同
技术咨询合同与去年相比,成交额增长幅度较大.2015年共成交技术咨询合同241项,成交额0.97亿元,增长125.58%,占全省技术合同成交额0.76%。
1.4技术服务合同
与2014年相比,2015年技术合同成交额持平,共成交699项,成交额56.25亿元,增长0.01%。各类技术服务合同中,一般性技术服务占第一位,共签订663项,成交额55.91亿元,占全省技术服务
万方数据
幅提升.特别是近年来取得一系列重大技术突破,为我省成为装备制造基地奠定了重要的基础。
2.5我省公共财政支持的计划项目成果转化率有显著提高
为提高企业自主创新能力,加速技术转移,我省各级政府科技部门公共财政的投人力度加大,部门计划,特别是国家计划项目的转化率有所提高。统计数据显示,2015年计划内项目技术合同成交 721项,成交额47.01亿元,比2014年增加了167.71%,占全省总成交额36.94%。
分析显示,2015年我省技术成交金额的增速放缓,从客观上符合技术升级呈螺旋状发展的自然规律。针对此情况,推动我省本地企业进行技术升级,是我们"十三五"将要面对的一个重要任务。