
第31卷第8期 2015年8月
电力科学与工程
Electric Power Science and Engineering
Vol. 31,No.8 Aug-,2015
200MW级汽轮机喷嘴组技术改造
王艳
(北京龙威发电技术有限公司,北京100044)
摘要:针对200MW级汽轮机喷嘴组在设计、制造、安装方面存在的问题,在研究其调节级热力特性的基础上,通过全三维气动建模分析调节级各项损失产生的原因及影响固素,同时结合实际运行情况,寻求减少各项损失的途径,提出了喷嘴组优化改造的技术措施与方案:在动、静叶片的速度系数近似保持设计值不变的情况下,若调节级的密封情况良好,调节级的实际运行效率主要取决于压比、阀门开度和部分进汽度。调节级压比热力设计已确定,故认为在喷嘴组的改造设计时,应从减少调节闻门节流损失、降低调节级的部分进汽损失、减小调节级静叶栅的流动损失、完善调节级密封结构、改进喷嘴组加工精度等方面采取措施,提高调节级效率。实践证明,应用200MW级汽轮机喷嘴组改造技术对喷嘴组实施改造,改造后设计工况下,调节级效率均高于未实施喷嘴组技术改造机组的10%~15%,部分负荷工况下的热力性能明显改善,节能效果显著。
关键词:200MW级汽轮机;喷嘴组;技术改造;节能效果
中图分类号:TK264
0引言
文献标识码:AI
DOI: 10. 3969/j. issn. 1672 0792. 2015. 08. 013
71
汽轮机的实际运行性能与喷嘴组的通流能力、流动效率等特性密切相关。
根据汽轮机原理并结合N200-2.75/535/535
国内200MW级机组在经历国家“上大压下” 的节能环保政策后,目前在运机组均不同程度担任供热等任务,短期内不会关停,该等级机组在较长一段时间内会长期运行。各电力试验研究单位对国内多台在运200MW级汽轮机做出的热力性能试验结果表明,受当时设计水平和投运年限等不同司因系的制约,该等级汽轮机普遍存在热耗偏高(未实施通流改造的机组高于设计水平300kkw:h以上)、高压缸效率低(低于设计值3%~5%)以及机组性能随负荷减少下降过快的问题。
200MW级汽轮机运行性能 1
国内带尖峰负荷的小机组普遍采用有调节级
的喷嘴配汽方式,通过控制与喷嘴组相连的调节阀门的开度,调节汽轮机的进汽流量。实践证明,
收稿日期:2015-0522。
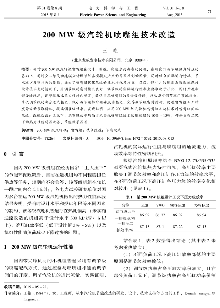
型凝汽式汽轮机热力特性可知,高压缸效率主要取决于调节级效率和高压缸各压力级的效率水平,在不同负荷工况下高压缸各压力级的效率变化相对较小(见表1)。
表1某200MW机组设计工况下压力级效率
名称调节级后至一抽效率/% 一抽至二抽效率/%
ECR 86.92 87.13
Vwo 86.77 87.1
90%ECR 86.92 87.22
75%ECR 86.94 87.13
结合表1、表2数据得出结论(其中表2未考虑重热效应):
(1)不同负荷工况下高压缸效率降低的主要原因是调节级效率偏低:
(2)调节级功率占高压缸功率份额大,且在
部分负荷工况下,调节级功率占高压缸功率份额
作者简介:王艳(1984-),女,工程师,从事汽轮机节能改造的研发、设计、技术支持等方面的工作,E-mail:wangyan@
longwei.cn。