
第42卷第5期 2014年10月
现代冶金
Modern Metallurgy
Vol.42No.5
Oct.2014
高强度矿用圆环链25MnV焊接断裂原因分析
张妍,王德炯,王雷(南京钢铁股份有限公司,江苏南京210035)
摘要:分析了南京钢铁股份有限公司生产的高强度矿用环链钢25MnV编链焊接后,做拉仲试验时焊接处断裂的原因;介绍了通过AI成分优化和既氧工艺避免出现断裂缺陷、满足用户要求的方法
关键词:圆环链;25MnV;断黎;Al;工艺优化中途分类号:TG142.4
结→焊接→去毛刺一→一次校正→热处理→二次校正(预拉)→检查→没漆一→人库。
引言
高强度矿用圆环链是煤矿井下机械化采煤的主要零件刮板运输机和刨煤机上的传动链,是设备的关键件和易损件【1】。链条在井下与潮湿的煤粉、岩粉接触,腐蚀过程很活跃。因此,圆环链需具有高强度、高韧性、耐磨损、耐腐蚀等综合力学性能,对用作编链的圆钢母材内部质量、表面质量、屈服强度和抗拉强度均有较高的要求。
圆环链加工流程
圆环链加工工艺流程为:钢材下料→冷弯-编
其中焊接工序是加工生产矿用高强度圆环链的关键工序之一,面材料的焊接性能将直接影响产品焊接质量。
25MnV圆钢国家技术标准
2
2.1
化学成分
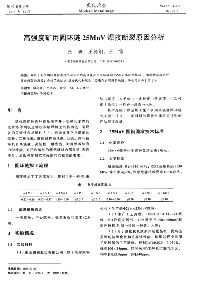
25MnV圆钢化学成分要求如表1所示。
2.2力学性能
屈服强度Rel≥930MPa;抗拉强度Rm≥1130 MPa;伸长率A≥9%,冷弯性能试验要求100%合格。
表1
化学成分要求/%
() 0.22 ~ 0.26
2.3 级。 3 3.1
(si) 0.17~0.37
酸漫低倍组织
o(Mn) 1.20 ~ 1.60
(P) ≤0.015
一般疏松、中心疏松、锭型偏析均要求≤2.0
实验情况实验材料
(1)南京钢铁股份有限公司(以下简称南钢
收稿日期:2014-03-29
作者简介:张妍(1972-),女,助理工程师。
(s) ≤0.015
a(V) 0.10~0.20
() ≤0.20
o (Ni) ≤0.10
公司)生产的Φ26mm25MnV圆钢;
o (Mo) ≤0.10
(2)生产工艺流程:100TUHP-EAF→LF精炼→VD炉真空脱气→+10m弧半径150×150mm断面连铸机-轧制→检验一→包装、人库:
(3)为了强化脱氧效果并细化晶粒,提高链
条钢的抗氧化性和抗腐蚀性能,炼钢过程中采用了铝脱氧的工艺措施,控制[AI]:0.020~0.050%,确保[O]≤25ppm。同时采用VD炉真空脱气工艺,钢中[H]≤2.0ppm,[N]≤40ppm。