
第37卷第7期 2016年7月
焊接学报
TRANSACTIONS OF THE CHINA WELDING INSTITUTION
Vol.37 July
钛合金自冲铆接头微动磨损机理及疲劳性能
赵伦,何晓聪,张先炼
(昆明理工大学创新制造技术研究所,昆明650500)
No.7 2016
摘要:对钛合金同种TA1-TA1(TT)及异种TA1-A15052(TA),TA1-H62(TH)自冲铆接头进行疲劳试验,用扫描电子显微镜对断口及微动区进行观测研究其微动磨损机理,并研究下板强度对接头疲劳寿命和失效形式的影响,结果表明,断口裂纹萌生区即为微动磨损区。微动磨损导致微动区亚表面产生微裂纹并逐步扩展为宏观疲劳裂纹导致接头最终失效;微动磨屑在微动磨损过程中主要起减轻磨损作用.总体上TT接头具有最优疲劳性能,疲劳载荷较高时TA接头疲劳性能优异,疲劳载荷较低时TH接头疲劳性能优异两板强度相当且疲劳载荷较高时失效形式主要为铆钉断裂,疲劳载荷较低时失效形式主要为下板断裂;而下板强度与上板强度相差较大时,疲劳失效形式为下板断裂
关键词:钛合金;自冲铆;微动磨损;疲劳特性;扫描电子显微镜
中图分类号:TG405 0序言
文献标识码:A
文章编号:0253360X(2016)07008805
头的微动磨损机理研究处于空白.文中对钛合金同种和异种单搭自冲铆接头进行疲劳试验,研究了钛
随着结构轻量化的需求,越来越多钛合金应用于航空、航天、船舶、汽车和能源等领域1],但钛合金焊接对于气体保护的要求较高,需要特别小心才能实现有效连接,故急需开发钛合金薄板材料连接新技术.自冲铆接技术是一种新型机械紧固连接技术,主要适用于轻合金薄板材料间的点连接2],该技术有诸多优点,如可实现难以点焊的同种或异种薄板材料的连接;无需对连接板进行预打孔或预处理,操作工艺简单;生产周期短、自动化程度高、易实现大批量现代化生产等3],
Han等人14研究了不同接触条件对铝合金自冲铆接头微动磨损的影响.Chen等人3]研究了铝合金自冲铆微动磨损,并引入了微动二氏体和三氏体的概念.Han等人"研究了不同预应力对铝合金自冲铆接头的微动磨损影响.Iyer等人“7研究了单铆钉和双铆钉铝合金自冲铆微动磨损行为。邓成江等人"研究了铝合金及铜合金自冲铆接头的微动磨损行为,发现微动滑移现象是导致接头过早疲劳失效的原因
自前已发表的研究成果主要集中于对错合金自冲铆接头微动磨损的研究。然而对钛合金自冲铆接收稿日期:2015-10-11
基金项目:国家自然科学基金项目(51565022;51565023);国家留学
基金委(201500090194);2015年云南省博土研究生学术新人基金
合金自冲铆接头微动磨损机理,并讨论了下板强度对钛合金自冲铆接头疲劳寿命和失效形式的影响
试验方法 1.1材料属性
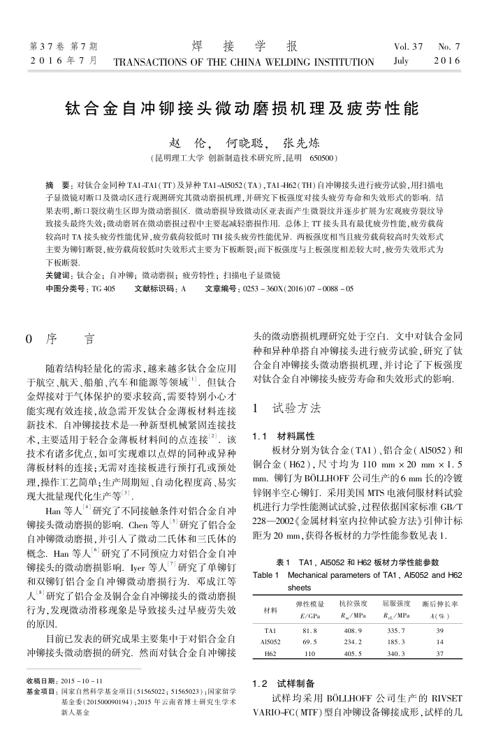
板材分别为钛合金(TA1)、铝合金(AI5052)和铜合金(H62),尺寸均为110mm×20mm×1.5 mm.铆钉为BOLLHOFF公司生产的6mm长的冷镀锌钢半空心铆钉.采用美国MTS电液伺服材料试验机进行力学性能测试试验,过程依据国家标准CB竹 228—2002《金属材料室内拉伸试验方法》引伸计标距为20mm,获得各板材的力学性能参数见表1.
表1TA1,AI5052和H62板材力学性能参数
Table 1Mechanical parameters of TA1, A15052 and H62
sheets
弹性模量
材料 TA1 A15052 H62
E/GPa 81.8 69.5 110
1.2试样制备
抗拉强度 R_/MPa 408.9 234.2 405.5
届服强度 Ra./MPa 335.7 185.3 340.3
断后伸长率 4(%) 39 14 37
试样均采用BOLLHOFF公司生产的RIVSEI VARIO-FC(MTF)型自冲铆设备铆接成形,试样的几