
                    
内容:
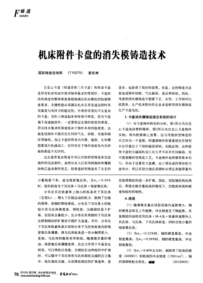
自定心卡盘(即通常称三爪卡盘)和单动卡盘是所有机床构造中使用频率最多的零部件,卡盘的结构强度和整体刚度要能够满足机床整机的组装精度要求,关键性能必须满足机床正常变速运转时其夹紧度与夹持力的稳定性。外观形状看似不太复杂的卡盘,实际上铸造起来却有相当难度,因为卡盘属于高速旋转件,一定要保证足够的刚度和强度,符合技术要求的强度取决于铸件本身的致密度,这就是说铸件不能存在任何的气孔、砂眼、夹渣和裂纹等缺陷。加之卡盘的所有内外圆、端面、孔和槽都要进行机械加工,任何存在干铸件表面及内在的缺陷都是不允许的。