
第48卷第3期 2010年3月
实用技术
上海涂料
SHANGHAI COATINGS
水性面漆涂膜失光的判定与改善
邢汶平葛菲(安徽江淮汽车股份有限公司,合肥230022)
摘要:介绍了水性面漆涂膜失光的主要表现,造成涂膜失光的影响固素及现场调整措施。关键词:水性面漆:失光;改善措施
中图分类号:TQ639.8
0引言
文献标识码:A
随汽车市场的发展,人们除了追求车辆的动力性能、操作性能以及驾乘性外,对车辆的外观也有了极高的期望和要求,此时漆膜的鲜映性就显得尤为重要。但在实际生产过程中,由于材料、现场和工艺等各方面的影响,漆膜难免会产生失光缺陷。失光会导致车身光泽度和鲜映性降低,直接影响中高级轿车的外观质量。如何解决漆膜失光回题,提高漆膜鲜映性是各大汽车厂都会遇到的一个难题。本文将结合涂装现场生产实际,就水性面漆失光的表象、试验分析方法,以及失光的调整和控制进行分析和探讨。
1失光及成因 1.1失光概念
车身水性面漆失光是指清漆于燥成膜后光泽度下
降,外观鲜映性下降,目视漆膜表面量现细微密集的针状小孔,类似俗称的“子”,但不同于常规的针孔定义,仅在表面有凹坑,而未达到底层,整体外观状态发白。漆膜外观质量检测数据表现为:漆膜光泽较正常值偏低,外观鲜映性数据明显低于正常状态。
漆膜表面的失光缺陷可由直接自视或仪器检测发
现,但是漆膜失光与否不能仅采用光泽度进行表征,还需要结合漆膜的鲜映性(DOI值)同步考量。鲜映性是指涂层表面反映镜物(或投影)的清晰程度,它是涂膜光泽度、湿润性和平滑性的综合表现。尽管光泽度是构成鲜映性的重要因素,但它们的依存度不大,【收稿日期】2010-02-11
文章编号:1009-1696(2010)03-0029-04
Vol. 48 No. 3 Mar.2010
面且目前所用的汽车涂料均能确保所需的光泽度。
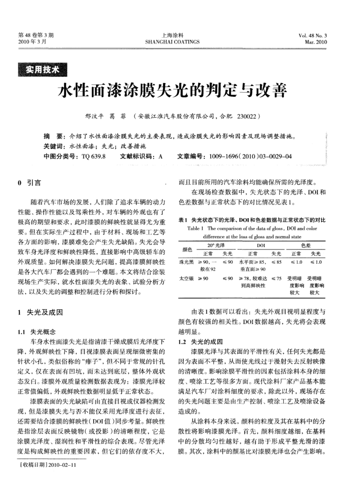
在现场检查数据中,失光状态下的光泽、DOI和色差数据与正常状态下的对比情况见表1。
表1失光状态下的光泽、DOI和色差数据与正常状态下的对比 Table 1 The comparison of the data of gloss, DOI and color
difference at the loss of gloss and normal state
颜色
20°光泽
正常
珠光黑≥90,—
般在92
太空银≥90
失光 ≤90
lod 正常
失光
水平面≥85,≤85 垂直面≥90
色差
正常 ≤1.0
失光 ≤1.0
≤90≥78,较难达
5受明暗受明暗
75
到高鲜映性
度影响
度影响较大
较大
由表1数据可以看出:失光外观目视明显程度与
颜色有较强的相关性。DOI数据越高,失光将会表现越明显。
1.2失光的成因
漆膜光泽与其表面的平滑性有关,任何失光都是
因为表面不平整,从而使光线过于漫射失去反射映像的清晰度。影响涂膜平滑性的因素包括涂料本身的细度、喷涂工艺等很多方面。现代涂料厂家产品基本能满足汽车厂对涂料细度的要求,除此以外,现场存在的失光问题主要是由生产控制、喷涂工艺及喷涂设备造成的。
从涂料本身来说,颜料的粒度及其在基料中的分散性将影响漆膜光泽。首先,颜料细度越细,在基料中的分散均勾性越好,越有助于形成平整光滑的漆膜。其次,涂料中的颜基比对漆膜光泽也会产生影响。