
规划设计
SMALL HYDRO POWER 2018No-1 . Total No-J9
农村配电网规划建设问探石凯,黄安民,聂治,罗岚波,黄运艮
(国网娄底供电公司,湖南娄底417000)
摘要:通过对我国某农村配电网线路运行数据进行的统计分析,对其中可能制约当地居民生活用电水平的几个因素进行了归纳总结,并在考虑农村地区配电网规划原则的基础上,提出了具有针对性意见的农村配电网规划建设措施。表2 个。
关键词:农村配电网;规划;基本原则;建设措施
0引言
随着我国农村地区电网升级改造工作的不断推
进,如何切实、有效地解决我国农村地区配电网规划不合理、电能损耗偏高以及供电可靠性较低等问题,逐渐受到广大配电网建设基层工作人员的重视。
目前,国内配电网建设基层人员以提高农村电
网运行经济性为自标,在配电网规划方面展开了大量的研究工作,并在实际应用中取得了不错的成效。例如,针对广州市农村地区10kV配电线路送电距离过长,致使线路线损率偏高的问题进行了深入研究,提出了多种适用于农村地区10kV配电网线路选型方案,并认为农村配电网应充分考虑电网需求和经济能力,从严控制电缆线路的使用1:以广东省揭阳市为例,以变压器容量优化为原则,对不同情况下的配变选型进行了研究,提出了“小容量、密布点、短半径”的原则,并对变压器的负荷进行合理分配,以防出现“小马拉大车”或“大马拉小车”等现象2。然而,由于农村地区配电网缺乏整体规划,电网网络结构混乱,从单一方面对农村地区配电网进行升级改造难以取得显著效果。
1现状分析 1.1中压配电网
收稿日期:2017—12—05
作者简介:石凯(1991一),男,助理工程师,主要从事
电网规划工作。E_mail:464247150@qq·com·36万方数据
我国农村地区配电网建设起步晚,其中中压配电网网架结构较城网而言相对薄弱。尤其是部分农村地区,由于变电站布点少,变电容量有限,供电线路普遍存在供电半径大、装接配变数量多等特点,一旦遇到负荷高峰期,极易出现卡脖子等现象(见表1)。
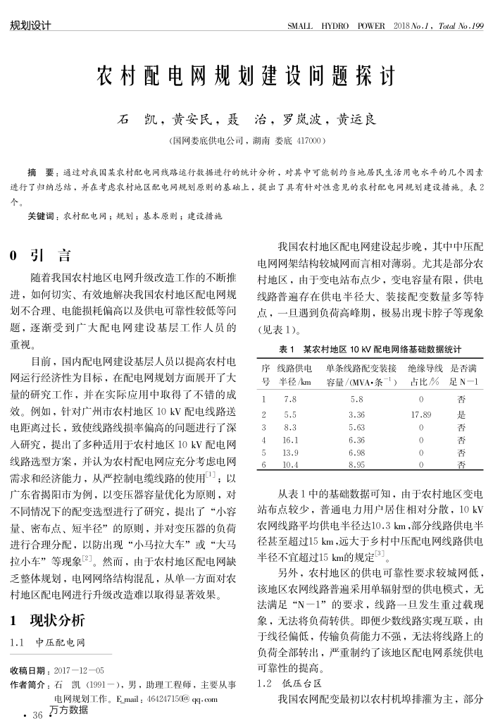
表1某农村地区10kV配电网络基础数据统计
序线路供电号半径/km
7.8
2 3 4 5 6
5.5 8 16.1 13.9 10.4
单条线路配变装接
绝缘导线是否满
容量/(MVA·条-)
5.8 98 5.63 6.36 6.98 8.95
占比/%足N-1
0 17.89 0 0 0
否是否否否否
从表1中的基础数据可知,由于农村地区变电
站布点较少,普通电力用户居住相对分散,10kv 农网线路平均供电半径达10.3km.部分线路供电半径甚至超过15km,远大于乡村中压配电网线路供电半径不宜超过15km的规定[3]。
另外,农村地区的供电可靠性要求较城网低该地区农网线路普遍采用单辐射型的供电模式,无法满足“N一1”的要求,线路一且发生重过载现象,无法将负荷转供。即便少数线路实现互联,由于线径偏低,传输负荷能力不强,无法将线路上的负荷全部转出,严重制约了该地区配电网系统供电
可靠性的提高。 1.2低压台区
我国农网配变最初以农村机埠排灌为主,部分