
2016年第37卷第10期
东北电力技术
NORTHEAST ELECTRIC POWER TECHNOLOGY
汽轮机及其调节系统建模与参数实测研究
孙清民,刘子烈,富学斌,杨志行
(黑龙江省电力科学研究院,黑龙江哈尔滨150030)
41
摘要:通过对汽轮发电机组及其调节系统的原理和结构分析,对各系统进行建模,并结合对各模型参数的获取,详细
论述了现场实测的试验方法,为汽轮发电机组及其调节系统建模参数测试提供了更加详实的现场试验方法。关键词:汽轮发电机组;调节系统;建模;现场实测;试验方法
[中图分类号1TK26「文献标志码1A「文章编号11004-7913(2016)10-0041-04
Research on Modeling and Parameter Measurement of Steam Turbine Regulating System
SUN Qingmin, LIU Zilie, FU Xuebin, YANG Zhihang
( Heilongjiang Electric Power Research Institute, Harbin, Heilongjiang 150030, China)
Abstract : Through analyzing the principle and structure of the steam turbine generator and regulating system, the model is established for each system and the test method of field measurement is discussed in detail, which provides a more detailed field test method for the modeling parameters of the steam turbine generator and its regulation system.
Key words: Steam turbine generator; Regulation system; Modeling; Field test; Test method
对于电力系统,无论是计算分析、规划运行或控制保护都必须建立在准确可信的数学模型基础上,这些数学模型包括:发电机、励磁系统、原动机及调节系统等]。
汽轮机及其调节系统作为电力系统中的一个重要环节,对承担系统调频、调峰任务,维护系统的稳定和提高电能质量都起着非常重要的作用[2-3] 因此开展汽轮机及其调节系统的参数实测工作,并通过对调速器数学模型的研究和仿真计算,建立更为准确的调速系统计算模型,可为电力系统长期稳定的仿真分析提供真实可靠的数据。
1汽轮机及其调节系统组成及工作原理
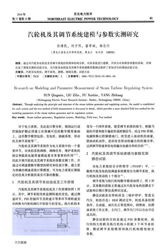
汽轮机及其调节系统组成及工作原理如图1所示,其中,调节系统用来监测转速的变化,通过测量环节、PID控制环节及转速不等率环节将转速变化转换为汽轮机阀位开度指令的变化:执行机构本
调节系院原动机发电机电网
能系统
图!汽轮机及其测节系统组成及工作原理
万方数据
身为一个闭环系统,接受调节系统的指令,根据当前的开度和指令偏差形成控制信号,经过PID控制、电液转换以控制错油门,改变进人油动机的油量,使油动机动作,进而改变原动机输出的机械功率达到调节转速和发电机输出电磁功率的目的[4-5]。
2汽轮机及其调节系统建模与参数实测
静态试验
在电力系统综合分析程序(PSASP)中,一般将汽轮发电机组调速系统模型分为调节系统、执行机构及原动机3个部分[6]。
调节系统与执行机构数学模型如图2、图3所示,其参数的获取主要通过在汽轮发电机组静态下试验和后期计算仿真辨识完成。
静态试验是在停机状态(锅炉停炉、管道无汽压、机组冷态)DEH调试完毕,机组具备挂闸条件,且油温、油压在正常范围内,润滑油、抗燃油系统工作正常,主汽门、调节汽门可以自由开启或关闭。
静态试验的目的是通过PID参数校核、执行结构大阶跃及执行机构小阶跃3个环节来校核、测试调节系统模型和执行机构模型相关参数。