
2013年第5期(总第368期)
节
能
ENERGYCONSERVATION
锅炉脱硝系统改造分析
李明
(广州发展电力集团有限公司,广东广州510623)
摘要:介绍热电厂220t/h锅炉脱硝系统改造项目。在炉睦更换安装低氮燃烧器、在重垂直烟道安装 SCR(SelectiveCatalystReduction,选择性催化还原法)。投运后效采良好,氮化物大幅降低,达到预期效果。并对出现的热风温度低致使制粉系统出力下降、三次风喷口烧坏、脱硝效率受锅炉燃烧工况的影响滞后等问题进行分析,提出了相应的措施。
关键词:锅炉;脱硝;低氮燃烧器;SCR 中图分类号:TK221文献标识码:B
3文章编号:10047948(2013)05003104
doi;103969/j. issn. 1004 7948.2013. 05. 008
引言
脱销系统是现代火力发电厂必备的重要辅机之一,火力发电厂安装脱硝系统也是发展的必然趋势。为满足环保要求,进一步减少污染物排放,减少环境污染,广州发电厂在完成湿法脱硫的基础上,对锅炉进行脱硝系统改造。该厂5台锅炉均属于早期的产品,结构上没有预留足够的空间,结合实际情况,通过分析计算,在确保锅炉燃烧稳定、受热面安全及锅炉效率不明显下降的前提下进行脱
硝改造。 1设备状况
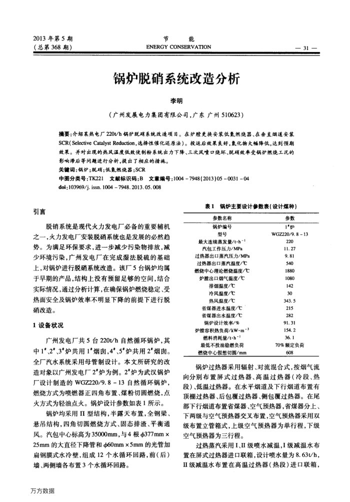
广州发电厂共5台220t/h自然循环锅炉,其中1"、2"、3"炉共用1"烟肉,4"5"炉共用2"烟肉。全厂汽水系统采用母管制设计。本文所研究的改造对象以广州发电厂2"炉为例。2"炉为武汉锅炉广设计制造的WGZ220/9.8=13自然循环锅炉,燃烧方式为喷燃器正四角布置、煤粉切圆燃烧,点火方式为轻油点火。锅炉设计参数如表1所示。
锅炉均采用IⅡI型结构,半露天布置,全钢梁、悬吊结构,四角切圆燃烧方式、固态排渣、平衡通风。汽包中心标高为35000mm,与4根377mm× 25mm的大直径下降管和60mm×5mm的光管加扁钢膜式水冷壁,组成12个水循环回路,前(后)
墙、两侧墙各布置3个水循环回路。万方数据
表1锅炉主要设计参数表(设计煤种)
参数名称锅炉编号型号
最大连续蒸发量/t-h-1 汽包工作压力/MPa 过热器出口蒸汽压力/MPa 过热器出口蒸汽温度/℃ 燃烧中心理论燃烧温度/℃ 炉腔出口烟气温度/℃
排烟温度/℃ 冷风温度/℃ 热风温度/℃ 省煤器进水温度/℃ 省煤器出水温度/C 锅炉设计效率/% 炉腔客积热负荷/kW-m-> 燃料消耗量/t-h-1 最低不投油稳燃负荷燃烧中心假想切/mm
参数 1'炉
31
WGZ220/9. 8 13
220 11.27 9.81 540 1880 1080 142 30 343.5 215 282 91.31 154. 2 36.1
70%额定负荷
608
锅炉过热器采用辐射、对流混合式,按烟气流向分别布置屏式过热器、高温过热器(冷段、热段)、低温过热器。在水平烟道及下行烟道布置有顶棚过热器、后包覆过热器、侧包覆过热器。在尾部下行烟道布置省煤器、空气预热器,省煤器分上、下两级与空气预热器交叉布置,空气预热器采用双级布置立管箱式,上级空气预热器为单行程,下级空气预热器为三行程。
过热蒸汽采用I、ⅡI级喷水减温,I级减温水布置在屏式过热器进口联箱,设计喷水量为8.63/h, Ⅱ级减温水布置在高温过热器(热段)进口联箱,