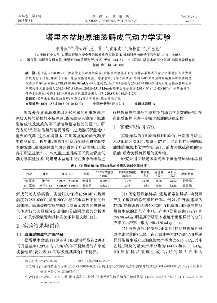
 摘要∶基于高压(50MPa)下黄金管生气动力学实脸,对塔里木盆地不同原油样品裂解成气组分产率特征与动力学参数进行了研究,并探讨了地下原油的热稳定性。结果表明,牙哈5井原浊、哈得4-87井原油样品裂解具有很高的总气态烃产率(分别高达738.87和598.98mL/g)和大量的C。烃产率(分别为256.85和188.63mLg);源油样品裂解生成 甲烷的活化能分别为276.3~347.5J/mol、263.8-351.7k/mol;频率因子分别为2.07×10""s'、1.42x10"s'.地质条件下,牙哈5井原油、哈得4-87井原油的消失强度分别为197~220.8℃和186.5-212℃。
                    
摘要∶基于高压(50MPa)下黄金管生气动力学实脸,对塔里木盆地不同原油样品裂解成气组分产率特征与动力学参数进行了研究,并探讨了地下原油的热稳定性。结果表明,牙哈5井原浊、哈得4-87井原油样品裂解具有很高的总气态烃产率(分别高达738.87和598.98mL/g)和大量的C。烃产率(分别为256.85和188.63mLg);源油样品裂解生成 甲烷的活化能分别为276.3~347.5J/mol、263.8-351.7k/mol;频率因子分别为2.07×10""s'、1.42x10"s'.地质条件下,牙哈5井原油、哈得4-87井原油的消失强度分别为197~220.8℃和186.5-212℃。