您当前的位置:首页>电子信息>基于MCS-51单片机的沥青搅拌设备点火控制系统的研究

基于MCS-51单片机的沥青搅拌设备点火控制系统的研究

资料类别:电子信息

文档格式:PDF电子版

文件大小:205 KB

资料语言:中文

更新时间:2020-09-11 08:50:51



推荐标签: 单片机 沥青 设备 51 mcs 控制系统 搅拌 研究 基于 点火 基于

内容简介

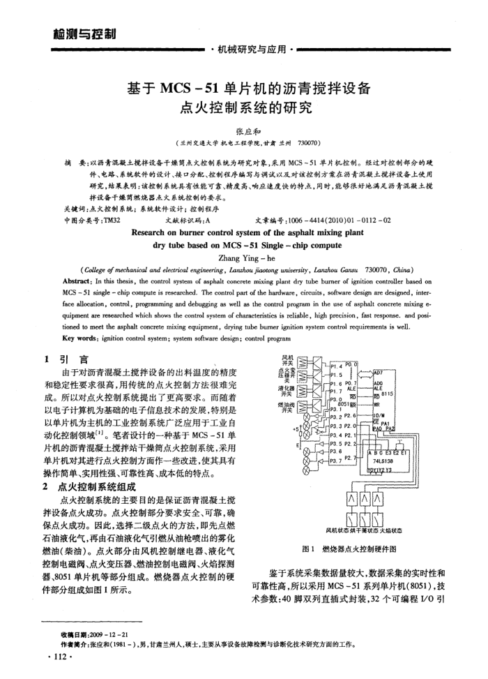
基于MCS-51单片机的沥青搅拌设备点火控制系统的研究 摘要:以沥青混凝土搅拌设备干燥筒点火控制系统为研究对象,釆用MCS-51单片机控制。经过对控制部分的硬 件、电路、系统软件的设计、接口分配、控制程序编写与调试以及对该控制方案在沥青混凝土搅拌设备上使用 研究,结果表明:该控制系统具有性能可靠、精度高、响应速度快的特点,同时,能够很好地满足沥青混凝土搅 拌设备干燥筒燃烧器点火系统控制的要求。
 
上一章:基于MCS-51单片机的数控恒流源设计 下一章:基于MCS-51单片机的电子体育记分牌的设计

相关文章

基于MCS-51单片机的无线病房呼叫系统设计 基于MCS-51单片机的新型门禁控制器设计 基于MCS-51单片机的柴油机电控调速系统 基于C语言的MCS-51系列单片机软件开发系统 基于C语言的MCS-51系列单片机软件开发系统 基于MCS-51单片机铝合金热处理中的炉温控制 基于MCS-51单片机的液晶显示设计 基于MCS-51单片机的电子体育记分牌的设计