
第36卷,第7期 2016年7月
光谱学与光谱分析 Spectroscopy and Spectral Analysis
温度对掺镇光纤光谱特性影响研究
Vol. 36,No.7 ;pp2006-2010
July,2016
齐翊,陈伟民,雷小华,张伟,李竞飞,许亨艺,刘显明
重庆大学光电工程学院,光电技术及系统教育部重点实验室,重庆400044
摘要不断提高以掺钾光纤为核心的光纤器件功率是研究与应用领域中的一个重要课题。高功率光纤器件内能量聚集会发热升温,造成器件光谱参数性能显著变化,进而造成以掺饵光纤为核心的光学器件的性能发生显著变化。因此对掺饵光纤在大温度范围下的光谱性能进行研究具有重要意义。利用斯塔克能级展宽理论建立了掺饵光纤吸收系数与温度的关系模型,在此基础上结合McCumher理论仿真计算了掺饵光纤荧光寿命与温度的关系,以0FS-MP980型掺饵光纤为实验对象,测量了掺饵光纤在常温至900C范围内的吸收光谱、发射光谱。结果表明,温度升高造成980nm波段吸收系数整体下降,且吸收系数的峰值波长增加,平均增加率0.625nm/100℃C,1530nm波段吸收系数整体展宽,且峰值吸收系数下降,平均下降率为一0.19dB/100℃C,600℃以内荧光寿命随温度呈近似线性下降,下降率为一0.23ms/100℃,600℃以内理
论模型能够反应温度造成峰值吸收系数、荧光寿命近似线性变化的趋势,关键调掺饵光纤;温度;吸收光谱:发射光谱:荧光寿命
中图分类号:TN253
引言
文献标识码:A
D0I : 10, 3964/j. issn, 1000-0593 (2016 )07-2006-05
温度对掺钮光纤性能影响的理论分析
掺饵光纤已被广泛应用在光纤放大器、光纤激光器、光纤光源等光器件上。这些光纤器件的功率是实际使用和研究中的需求和发展方向1-2},由于掺饵光纤的非激光能级间无辐射跃迁、激发态吸收、浓度痒灭、二次浦等过程均会将光能转变为热能从而造成显著的纤芯能量聚集,因此在于瓦级的光纤激光器和光纤放大器中,掺杂光纤纤芯温度可达 300℃以上[-4]
温度通过影响基态和激发态的斯塔克(Stark)能级上的
接离子浓度分布,使得吸收系数和发射系数发生变化,进而对掺饵光纤吸收和发射光谱性能产生显著影响。国内外学者针对掺饵光纤在4.2,77,233,273,295,300,353和 600K等温度下的吸收和发射特性研究5-8},展示了掺饵光纤光谱特性在不同温度点下的许多重要特点。但是大范围温度条件下掺饵光纤光谱特性参数变化规律的理论模型尚未建立。因此有必要在大范围温度条件和更多温度点下展开研究,建立理论模型,掌握其变化规律,为接镇光纤在高功率器件中的应用提供参考。
收稿日期:2015-05-29,修订日期:2015-09-05
为了研究掺饵光纤光谱特性受温度的影响,需要从掺钾
光纤工作原理出发,分析发其光过程中受温度影响的主要因素及其与温度的关系。
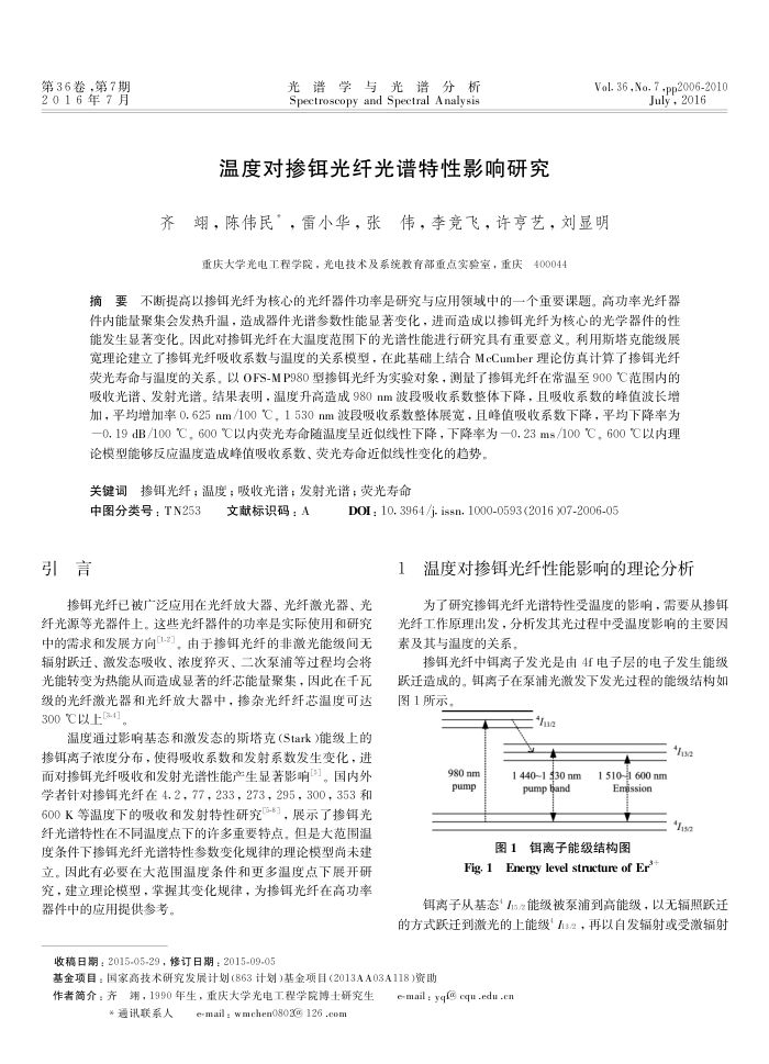
掺饵光纤中饵离子发光是由4f电子层的电子发生能级
跃迁造成的。饵离子在集浦光激发下发光过程的能级结构如图1所示。
ne
li32
980 nm pump
1 440~1 $30 nm pueg dund
1510-1 600 nm Emission
s2
图1饵离子能级结构图
Fig,1Energy level stnucture of Er
饵离子从基态"115/能级被泵浦到高能级,以无辐照跃迁的方式跃迁到激光的上能级132,再以自发辐射或受激辐射
基金项目:国家高技术研究发展计划(863计划)基金项目(2013AA03A118)资助
作者简介:齐,1990年生,重庆大学光电工程学院博士研究生
*通讯联系人
e-mail :wmchen0803@ 126.com
e-mail : yqf cqu .edu .cn