
第10卷增刊1 2010年4月
过程工程学报
The Chinese Jourmal of Process Engineering 我国赤泥综合利用分析南相莉,张廷安,刘燕,豆志河
(东北大学材料与冶会学院及多金属共生矿生态利用教育部重点实验室,辽宁沈阳110004)
VolL.10 Suppl. No.1
Apr.2010
摘要:随着氧化铝工业的发展,赤泥的排放及危害已成为日益严重的间题,如何有效地综合利用赤泥已追在眉睫,本文从整体利用、提取有价元素、环境材料等三个方面系统地分析了国内外赤泥利用方面研究进展.针对赤泥含有Sc、 Ti、Fe等有价元素的特点,提出了综合利用赤泥的原则,在有效提取有价金属的基础上整体利用泰泥不产生次废潜
还特别指出赤泥作为环境修复材料脱碱再作为建材工业原料是今后赤泥综合利用重要途径关键词:赤泥;综合利用:综合同收
中图分类号:TU528.1 1前言
文献标识码:A
文章编号:1009-606X(2010)S1-0264-07
分、生产氧化铝的方法和生产过程中添加剂的物质成分,以及新生成的化合物的成分等其主要化学成分见
赤泥是氧化铝在生产过程中产生的废渣,因含有大
量氧化铁而量红色,故被称为赤泥,因矿石品位、生产方法和技术水平的不同,大约每生产1t氧化铝要排放 1.01.8t的赤泥.据估计,全世界氧化铝工业每年产生的赤泥超过6×10°t,2007年我国赤泥年排放量达到 4000万t,2010年预计达4500~5000万t,累计赤泥堆积量已达几亿t,全部天堆存,并且大部分堆场坝项体用赤泥构筑,目前,人们日益关注赤泥堆放给环境带来的危害,例如赤泥的堆放不仅占用大量土地,耗费较多的堆场建设和维护费用,而且存在于赤泥中的碱向地下渗透,造成地下水体和土壤污染裸露赤泥形成的粉尘随风飞扬,污染大气,对人类和动植物的生存造成负面影响,悉化生态环境(2-4)随着赤泥产出量的日益增加和人们对环境保护意识的不断提高,最大限度地限制赤泥
的危害,多渠道地利用和改善赤泥,已迫在眉睫, 2
赤泥的物化性质 2.1物理性质
赤泥是呈灰色和暗红色粉状物,颜色会随含铁量的不同发生变化,它是一种具有较大内表面积多孔结构,其比重2840~2870g/m,赤泥的含水量86.01%~89.97%,饱和度94.4%~99.1%,持水量79.03%~93.23%:塑性指数17.0~30.0;粒径d=0.075~0.005mm的粒组,含量在 90%左右:比表面积64.09~186.9m/g,孔隙比 2.53~2.95[5]
2.2化学成分及矿物组成
赤泥的化学成分及矿物组成取决于含铝矿物的成
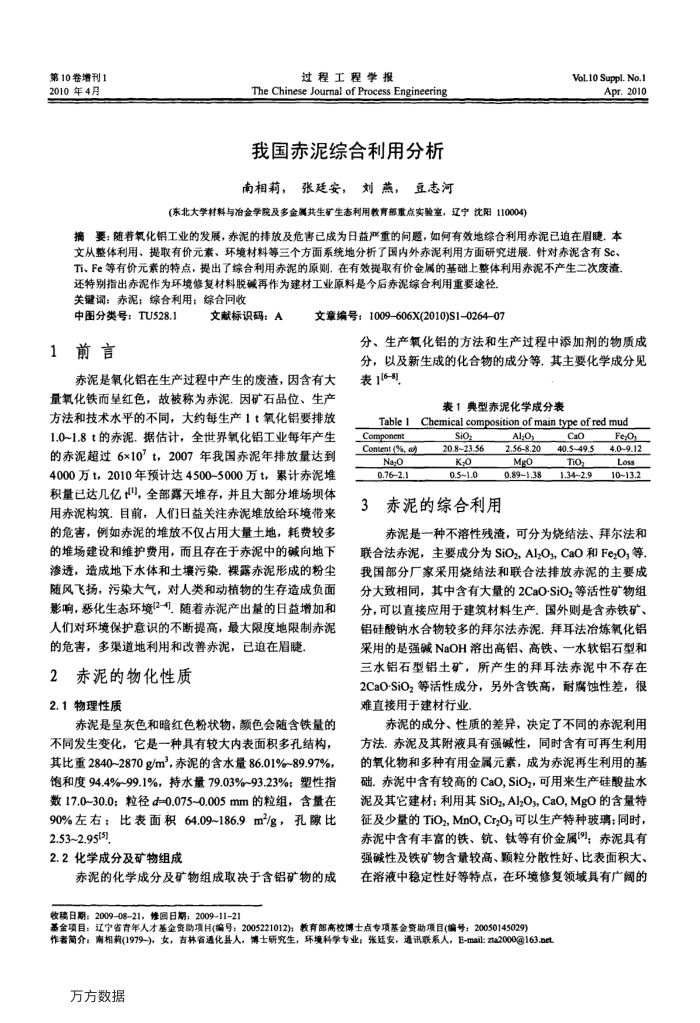
表1(6-8)
表1典型赤泥化学成分表
Table1 Component Content (%, a)
Na.o 0.76~2.1
3
Chemical composition of main type of red mud
Sioz 20.8~23.56 K.o 0.5~1.0
赤泥的综合利用
Al.o 2.56-8.20 Mgo 0.89~1.38
Cao 40.5-49.5 Tio, 1.34~2.9
Fe.O, 4.0~9.12 Loss 1013.2
赤泥是一种不溶性残渣,可分为烧结法、拜尔法和
联合法赤泥,主要成分为SiO2,Al,O,CaO和FeO;等。我国部分厂家采用烧结法和联合法排放赤泥的主要成分大致相同,其中含有大量的2CaO-SiO2等活性矿物组分,可以直接应用于建筑材料生产,国外则是含赤铁矿、铝硅酸钠水合物较多的拜尔法赤泥,拜耳法冶炼氧化铝采用的是强碱NaOH溶出高铝、高铁、一水软铝石型和三水铝石型铝土矿,所产生的拜耳法赤泥中不存在 2CaO-SiO2等活性成分,另外含铁高,耐腐蚀性差,很难直接用于建材行业
赤泥的成分、性质的差异,决定了不同的赤泥利用方法赤泥及其附液具有强碱性,同时含有可再生利用的氧化物和多种有用金属元素,成为赤泥再生利用的基础.赤泥中含有较高的CaO,SiO2,可用来生产硅酸盐水泥及其它建材;利用其SiO,Al,O,CaO,MgO的含量特征及少量的TiO2,MnO,Cr,O,可以生产特种玻璃:同时,赤泥中含有丰富的铁、、钛等有价金属9;赤泥具有强碱性及铁矿物含量较高、颗粒分散性好、比表面积大、在溶液中稳定性好等特点,在环境修复领域具有广阔的
收稿日期:2009-0821,修日期:2009-1121
基金项目:辽宁省青年人才基金资助项月(编号:2005221012):教育部高校博士点专项基金资助项目(编号:20050145029)
作者简介:南相菊(1979-),女,吉林省通化县人,博士研究生,环境科学专业;张廷安,通讯联系人,E-mail:za2000@163.net 万方数据