
48 引言
节能
ENERGY CONSERVATION
2015年第8期(总第395期)
某办公楼宇中央空调变风量控制系统设计
任玉成,魏兵,姚广民
(华北电力大学能源动力与机械工程学院,河北保定071003)
摘要:中央空调变风量系统应用越来越广泛,尤其是商场、办公楼等公共场所。以某办公楼宇为例,结合中央空调变风量系统的基本原理,设计了楼宇控制的方案,介绍了主要控制策略,并通过组态软件设计,对该楼宇运行状态进行监控,对今后的办公楼宇中央空调变风量控制系统的实际工程应用具有一定的参考价值。
关键词:办公楼宇;变风量系统;控制;设计
中图分类号:TM25.12文献标识码:B文章编号:1004-7948(2015)08-0048-02 doi:103969/j. issn. 1004 7948. 2015. 08. 011
将总风机变频器、PC、房间温控器等器件有
机结合实现室内温度控制要求,同时达到节能目
中央空调变风量系统广泛应用于各大商场、办公楼、会议室、展厅等场所,随着社会化进程不断发展,楼宇层数较多,中央空调设备往往不止1台,并且分布于不同的楼层之间,而文要实现各个房间的温度控制。因此,合理地设计中央空调系统的控制方案对系统的运行节能和设备维护十分重要。 PLC控制系统具有程序可自由编写、抗干扰能力强、运行可靠等诸多优点,特别是通讯功能良好、使用与维护操作方便、适合于较复杂的网络结
构等优点使其在中央空调系统中得以广泛的应用。 1变风量系统介绍
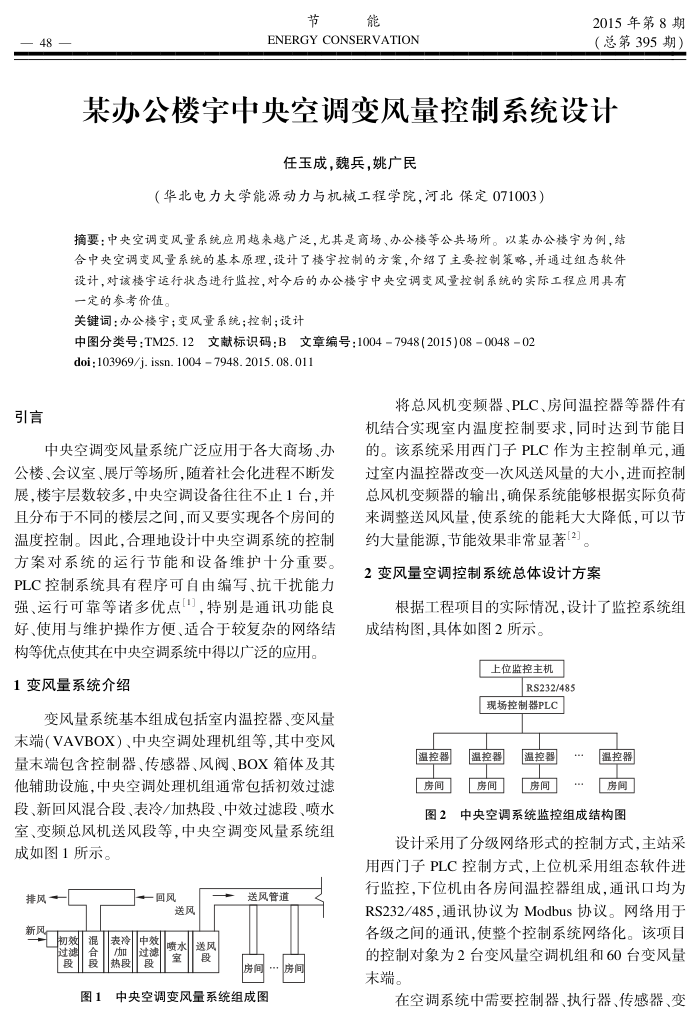
变风量系统基本组成包括室内温控器、变风量末端(VAVBOX)、中央空调处理机组等,其中变风量末端包含控制器、传感器、风阀、BOX箱体及其他辅助设施,中央空调处理机组通常包括初效过滤段、新回风混合段、表冷/加热段、中效过滤段、喷水室、变频总风机送风段等,中央空调变风量系统组成如图1所示。
排风新风切效
表冷伽热段
回风
送风
中效
蓝水室
送风段
送风管道房间
房间
图1中央空调变风量系统组成图
的。该系统采用西门子PLC作为主控制单元,通过室内温控器改变一次风送风量的大小,进而控制总风机变频器的输出,确保系统能够根据实际负荷来调整送风风量,使系统的能耗大大降低,可以节
约大量能源,节能效果非常显著[2]。 2变风量空调控制系统总体设计方案
根据工程项目的实际情况,设计了监控系统组成结构图,具体如图2所示。
上位监控主机
RS232/485
现场控制器PLC
温控器房间
温控器房间
温控器房间
温控器房间
图2中央空调系统监控组成结构图
设计采用了分级网络形式的控制方式,主站采用西门子PLC控制方式,上位机采用组态软件进行监控,下位机由各房间温控器组成,通讯口均为 RS232/485,通讯协议为Modbus协议。网络用于各级之间的通讯,使整个控制系统网络化。该项目的控制对象为2台变风量空调机组和60台变风量末端。
在空调系统中需要控制器、执行器、传感器、变