
                    研讨
Discussion 编辑徐航
谈实验室分包的资质认定 +文/包贺龄
[摘要】通过比对分析,提出实验室资质认定评审准则中分包条款的修改建议,将分包条款由3款补充修改为7款,删除了不易操作的条款内容,明确了分包限定的范围,建立统一的禁止分包项目清单,明确了实验室分包时的责任承担要求。
[关键词]分包资质认定实验室
实验室分包条款的争议直接影响室,有迎合之嫌,这对于只申请计量分包过程的质量,也给实验室管理带认证的实验室,是不公平的,这种理来不确定因素。有人认为,自身具有解并不是准则本身的内在要求。
实验能力的才能进行分包,还有人认为,没有能力才分包,另有审核员认为,食品项目不能实施分包。本文针对上述问题进行探讨。
一、研究现状
《实验室资质认定评审准则》
二、准则中分包要求的内涵通过表1的对比分析表明,分包
方的能力保证、客户的知情权及最终分包的责任承担是分包条款的核心内容,CMA(计量认证)和CN AS(中国合格评定国家认可委员
(简称“准则”)中针对实验室分会)准则是从分包的限制条件、分包的条款很少,《浅谈实验室的检包方的要求、分包过程中的客户沟验分包》的作者生新礼认为,计量
通、分包的责任承担、分包的记录
认证的实验室申请的是某些产品的
5个方面进行描述的,但要求的内
检验参数,分包仅限于在自己所申
容和严格程度有所差别,可以改进
请的认证范围内,而计量认证/授权和计量认证/验收实验室的法律地位是依法授权或者依法设置的,在申请某些产品资质认定过程中,因实验室的资金或场地有限不能购置资质认定的全部设备,可以将产品中的某些检验参数以分包的形式提出资质认定申请。
本文认为,准则没有依据实验室的法律地位和所申请的类型对分包的要求区分。如实验室属于计量认证/授权和计量认证/验收实验室,认为限定比例的分包适合这些实验
48|《质量与认证)2014·05
方方数据
的地方见表2。
三、修订建议
为了使分包的条款减少争议,建议将CMA准则中分包的条款由原来的3款,补充修改为7款,见表3。
四、条款修订的好处
一是删除了设备使用频次低、价格昂贵及特种项目才能分包的要求,避免认定不一致,造成的过度分包问题。
二是明确分包的项目限制在现场评审时已经确认过的能力范围内。使得实验室分包之前,已具备该项目的检测能力,避免无能力接单,同时对分包数据有审核和能力。
三是建立统一的禁止分包项目
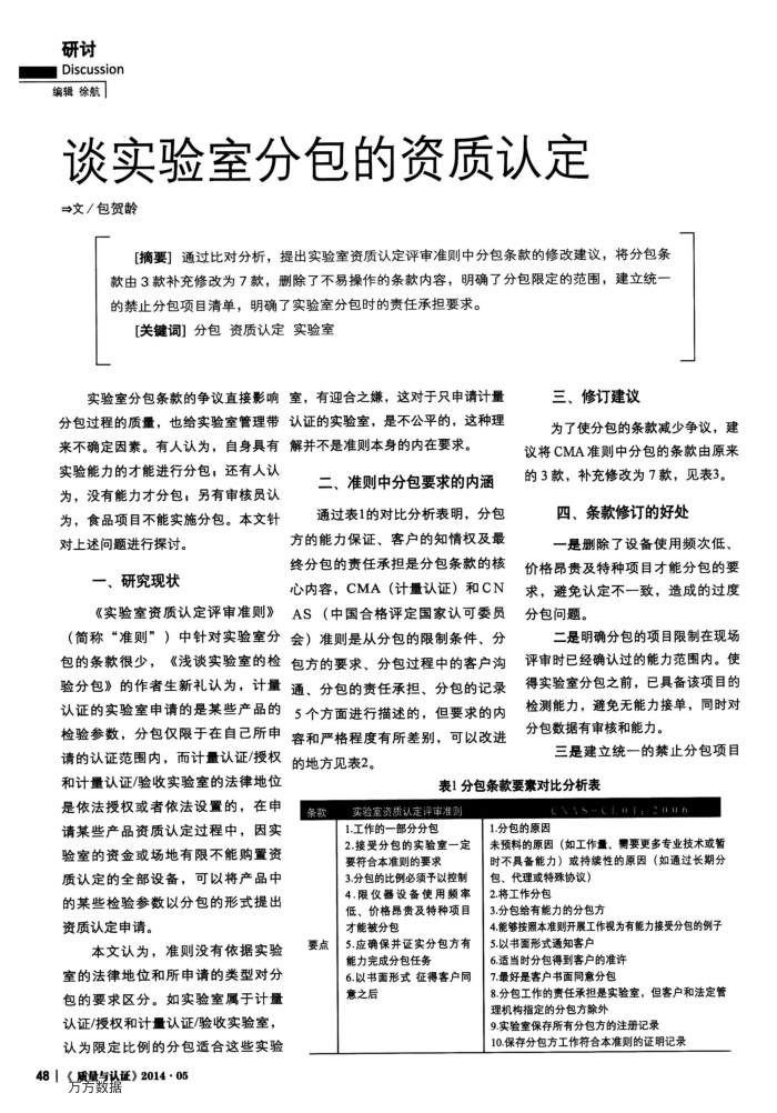
表1分包条款要素对比分析表
条款要点
实验室资质认定评审准则 1.工作的一部分分包
2.接受分包的实验室一定要符合本准则的要求
3.分包的比例必须予以控制 4.限仪器设备使用频率低、价格昂贵及特种项目才能被分包
5.应确保并证实分包方有能力完成分包任务
6.以书面形式征得客户同意之后
C .VS - C I. o I ; 2 0 0 6
1.分包的原因
未预料的原因(如工作量、需要更多专业技术或暂时不具备能力)或持续性的原因(如通过长期分
包、代理或特殊协议) 2.将工作分包
3.分包给有能力的分包方
4.能够按照本准则开展工作视为有能力接受分包的例子 5.以书面形式通知客户
6.适当时分包得到客户的准许 7.最好是客户书面同意分包
8.分包工作的责任承担是实验室,但客户和法定管理机构指定的分包方除外
9.实验室保存所有分包方的注册记录
10.保存分包方工作符合本准则的证明记录