
专业管理
延长离子色谱仪色谱柱使用时间的研究
庄艳玲陈勇(江苏核电有限公司,江苏连云港222042)
摘要:离子色谱仪是化学科重要的大型仅器设备,经2013-2015年三个燃料寿期统计,机组正常运行期间,固色谱柱污染、端陷等原因,分析样品时色谱峰出现重叠、拖尾、毛刺、鬼峰等现象,导致无法对各组份进行准确定量。间时,因为岛内高子色谱仪经常分析放射性样品,其体内堆积了较多的放射性物质,只能按照放射性固体废物处理,增加了电站的运营成本。本论文旨在通过对系统硬件和程序的优化,延长色谱程的工作寿命,降低色请的更换频次,从而降低色谱仅送营成本
在本电站1/2号机岛内实验室各有两台,岛外中心实验室有两台,共六台。这六台离子色谱仪承担了化学科将近30%的分析任务,年平均分析量达到2500多次。如此需重的分析任务,再加上使用年限的增加,使得离子色谱仪出现故障的几率
大大增加,减少了离子色谱仪的使用时间。 1原因分析
影响离子色谱仪使用的主要原因有:
1.1色谱柱故障。色谱柱故障的原因有色谱柱污染、陷等。色谱柱故障会在分析样品时色谱峰出现重叠、拖尾、毛刺、鬼峰等现象,导致无法对各组份进行准确定量。发生色谱柱故障时需要更换色谱柱或者再生色谱柱,之后接入系统进行色谱柱平衡,重新制作标准曲线,耗时48小时左右。
1.2抑制器故障。抑制器故障的原因有:膜污染、膜钝化、抑制器泄露、超电压等。发生抑制器故障会导致无法分析。处理抑制器故障需要再生抑制器或者更换抑制器,之后接入系统平衡抑制器,耗时24小时。
1.3系统进气。系统进气的原因有进样系统进气、淋洗液系统进气。系统进气后会导致仪器低压报警,无法进行分析。处理系统进气需要对系统进行排气,耗时约1小时
1.4六通阀故障。六通阀故障的一般为定子转子磨损。样品中含有硼酸,进样后未及时冲洗进样管路,硼酸结晶后导致六通阀定子转子磨损,以致无法分析。处理六通阀故障需要对六通阀定子转子进行更换,耗时2小时
1.5淋洗液象故障。淋洗液泵散障的原因有泵杆损、密封圈磨损、密封垫磨损。淋洗液泵故障会导致系统漏液,泵出力不足,进而导致无法分析。处理方法为更换磨损部件,耗时约2小时。
实验室每台离子色谱仪的故障类型和故障次数,每台离子色谱仪的每个月的平均发生故障3到4起,其中色谱柱故障占到总故障次数的63.64%。因为色谱柱故障处理时间较其他故障处理时间长,所以由色谱柱故障导致离子色谱仪停运的时间占到总停运时间的绝大部分。如能延长色谱柱的使用时间,降低色
谱柱的故障率,将会大大提高离子色谱仪的使用时闻间。 2整改措施
经过使用期间的统计,离子色谱色谱柱产生故障的最主要原因是色谱柱污染。导致色谱柱污染的主要原因有淋洗液瓶
污染和样品污染。 2.1淋洗液瓶污染
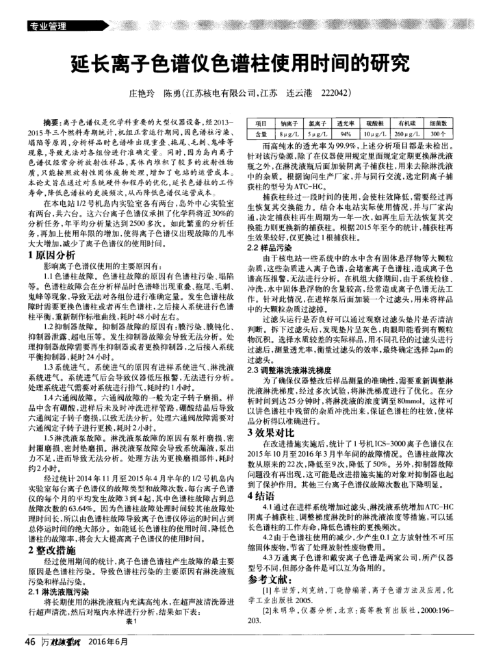
将长期使用的淋洗液瓶内充满高纯水,在超声波清洗器进行超声清洗,然后对瓶内水样进行分析,结果如下表:
表1
46万花#蛋
2016年6月
项目
纳离子
氯离子
8μg/L5μg/L 含量
透光率 94%
硫酸根
有机磷
细菌数
10μg/L260μg/L300个
而高纯水的透光率为99.9%,上述分析项目都是未检出。针对该污染源,除了在仪器使用规定里面规定定期更换淋洗液瓶之外,在淋洗液瓶后面加装阴离子捕获柱,用来去除淋洗液中的杂质。根据询问生产厂家,并与同行交流,选定阴离子捕获柱的型号为ATC-HC。
捕获柱经过段时间的使用,会使柱效降低,需要经过再生恢复其交换能力。结合本电站实际使用情况,并与厂家沟通,决定捕获柱再生周期为一年一次,如再生后无法恢复其交换能力则更换新的捕获柱。根据2015年至今的统计,捕获柱再
生效果较好,仅更换过1根捕获柱。 2.2样品污染
由于核电站一些系统中的水中含有固体悬浮物等大颗粒杂质,这些杂质进入离子色谱,会堵塞离子色谱柱,造成离子色谱高压报警,无法进行分析。在机组大修期间,由于系统检修、冲洗,水中固体悬浮物的含量较高,经常造成离子色谱无法工作。针对此情况,在进样泵后面加装一个过滤头,用来将样品中的大颗粒杂质过滤掉。
过滤头运行是否良好可以通过观察过滤头垫片是否清洁判断。拆下过滤头后,发现垫片呈灰色,肉眼即能看到有颗粒物沉积。选择水质较差的实际样品,用不同孔径的过滤头进行过滤后,测量透光率,衡量过滤头的效率,最终确定选择2um的过滤头。
2.3调整淋洗液淋洗梯度
为了确保仪器整改后样品测量的准确性,需要重新调整淋洗液淋洗梯度,经过多次试验,将淋洗梯度进行了优化。在分析时间到达25分钟时,将淋洗液的液度调至80mmol。这样可以讲色柱中残留的杂质冲洗出来,保证色谱柱的柱效,使样
品分析得以准确进行。 3效果对比
在改进措施实施后,统计了1号机ICS-3000离子色谱仪在
2015年10月至2016年3月半年间的故障情况。色谱柱故障次数从原来的22次,降低至9次,降低了50%。另外,抑制器故障问题没有再出现,这可能是改进措施实施的对象对抑制器也起
到了保护作用。其他三台离子色谱仪故障次数也下降明显。 4结语
4.1通过在进样系统增加过滤头、淋洗液系统增加ATC-HC 阴离子捕获柱,调整梯度淋洗时的淋洗液浓度等措施,可以延长色谱柱的工作寿命,降低色谱柱的更换频次,
4.2由于色谱柱使用的减少,少产生0.1立方放射性不可压缩固体废物,节省了处理放射性废物费用。
4.3万通离子色谱和戴安离子色谱是两家公司,所产仪器
型号不同,但部分备件是可以互为备用的。参考文献:
[川]牟世芳,刘克纳,丁晓静编著,高子色谱方法及应用,化学工业出版社2005
[2]朱明华,仪器分析,北京:高等教育出版社,2000:196-203