国家标准
行业标准
地方标准
团体标准
多蛋网
首页
书籍手册
电力电气
电子信息
建筑工程
机械工程
化学工业
化学专业
石油石化
食品烹饪
金属工艺
工业自动化
室内设计
道路桥梁
钢铁冶金
矿山煤矿
材料工程
水利工程
环境工程
能源
汽车
交通运输
铁路地铁
医学医药
纺织服饰
轻工业
家电数码
工商管理
职场人生
心理学
自然科学
力学书籍
物理学
数学
气象灾害
安全工程
测绘工程
生活百科
文学艺术
教育培训
标准规范
国家标准
行业标准
地方标准
团体标准
软件下载
资料合集
您当前的位置:
首页>
行业标准>
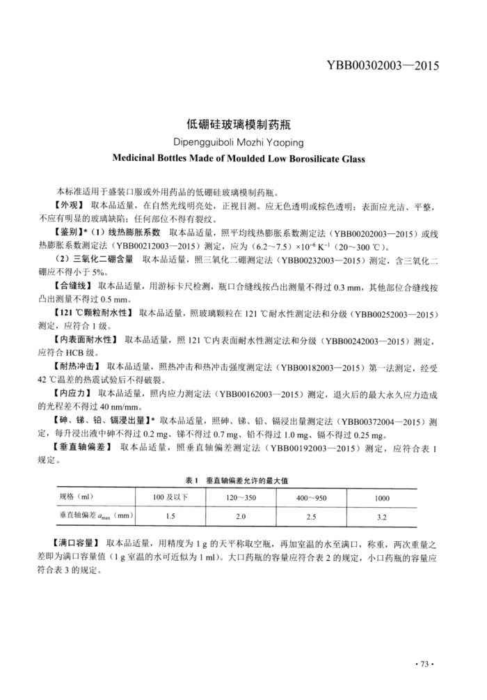
YBB00302003-2015 低硼硅玻璃模制药瓶
YBB00302003-2015 低硼硅玻璃模制药瓶
资料类别:行业标准
文档格式:PDF电子版
文件大小:1.32 MB
资料语言:中文
更新时间:2024-07-16 11:22:00
相关搜索:
玻璃
ybb
制药
00302003
立即下载
内容简介
上一章:
T/CACM 1197-2019 中医儿科临床诊疗指南 小儿免疫性血小板减少症
下一章:
YD/T 3220-2017 基于移动蜂窝网络二维码识读业务测试方法
相关文章
YBB00322003-2015 低硼硅玻璃模制注射剂瓶
YBB00052004-2015 硼硅玻璃模制药瓶
YBB00282002-2015 低硼硅玻璃管制口服液体瓶
YBB00302002-2015 低硼硅玻璃管制注射剂瓶
YBB00062005-2-2015 中硼硅玻璃模制注射剂瓶
YBB00272002-2015 钠钙玻璃模制药瓶
YBB00352003-2015 低硼硅玻璃管制药瓶
YBB00272003-2015 药用低硼硅玻璃管
热门推荐
20万本电子书合集-小说漫画文学教育科技历史
Kindle书库5万多册TXT合集
火力发电9GB资料合集
电力行业23GB资料合集
6千套 生产管理资料
5万套企业管理资料
书籍分类
电力电气
电子信息
建筑工程
机械工程
化学工业
化学专业
石油石化
食品烹饪
金属工艺
工业自动化
室内设计
道路桥梁
钢铁冶金
矿山煤矿
材料工程
水利工程
环境工程
能源
汽车
交通运输
铁路地铁
医学医药
纺织服饰
轻工业
家电数码
工商管理
职场人生
心理学
自然科学
力学书籍
物理学
数学
气象灾害
安全工程
测绘工程
生活百科
文学艺术
教育培训
下载排行
GB/T 24915-2020 合同能源管理技术通则
GB/T 15681-2008 亚麻籽
GB/T 709-2019 热轧钢板和钢带的尺寸外形重量及允许偏差
GB/T 12771-2019 流体输送用不锈钢焊接钢管
GB/T 17467-2020 高压/低压预装式变电站
TD/T 1055-2019 第三次全国国土调查技术规程
GB/T 11968-2020 蒸压加气混凝土砌块
GB/T 20118-2017 钢丝绳通用技术条件
GB 50205-2020 钢结构工程施工质量验收标准
SY/T 5037-2018 普通流体输送管道用埋弧焊钢管